
AT89S52-24PU マイクロコントローラーは、8ビットCPUを単一のチップ上のプログラム可能なフラッシュメモリと統合する非常に柔軟なデバイスです。Atmelの高度な非揮発性メモリテクノロジーを活用することにより、このマイクロコントローラーは、尊敬される80C51命令セットとの互換性を維持します。そのオンチップ再プログラム可能なフラッシュは、効率的で費用対効果の両方で、さまざまな組み込み制御システムの多様なニーズに対応しています。マイクロコントローラーは、8kのフラッシュと256バイトのRAMを備えており、複雑なデータ処理を必要とする複雑なプログラミングとアプリケーションへのケータリングを提供します。32の汎用I/Oラインを含めることで、幅広い周辺機器を接続するための汎用性が提供されます。
3つの16ビットタイマー/カウンターを備えたAT89S52-24PUは、データ処理と制御設定に非常に貴重な正確な時間ベースの機能をサポートしています。デュアルデータポインターは、データ処理の効率を高め、迅速なデータ転送シナリオを効果的にサポートします。ウォッチドッグタイマーは、ソフトウェアの不規則性中にシステムをリセットすることにより、信頼性の層を追加します。これは、長期のシステムの完全性を優先するセクターによって大切にされる機能です。さまざまな周波数での静的動作のマイクロコントローラーの能力は、パフォーマンスと消費電力のバランスをとるのに役立ちます。アイドルやパワーダウンを含む発電モードの可用性は、バッテリー操作アプリケーションの適切性を強調し、パワーダウンフェーズ中のメモリコンテンツの保持を確保します。これらの機能は、ポータブルおよびリモート操作のデバイスでの採用によって証明されるように、エネルギー効率の懸念に対処します。

|
ピン番号 |
ピン名 |
説明 |
|
1-8 |
ポート1 |
インターフェイス1には内部プルアップがあり、8ビットです
双方向I/Oポート。4つのTTL入力は、ポート1のシンク/ソースになります
出力バッファー。1がポート1ピンに書かれている場合、内部プルアップ
それらを高く引っ張り、入力として使用できるようにします。内部のため
外部から低く押し込まれているポート1ピンは、電源を供給します
(iil)入力として。さらに、表に示すように、p1.0とp1.1を設定できます
タイマー/カウンター2外部カウント入力(P1.0/T2)および
それぞれタイマー/カウンター2トリガー入力(P1.1/T2Ex)。フラッシュ中
プログラミングと検証、ポート1は低次アドレスも受信します
バイト。 |
|
9 |
RST |
入力はリセットする必要があります。発振器はそうです
機能して、2つのマシンサイクルのこのピンの高さは、デバイスをリセットします。
ウォッチドッグがタイムアウトした後、このピンは98発振器で高くなります
期間。この機能は、sfr auxrのディスクビットを使用して無効にすることができます
(アドレス8EH)。リセットハイアウト機能は、デフォルトでビットで有効になります
Disrto。 |
|
10-17 |
ポート3 |
ポート3は、内部プルアップ8ビットの双方向I/Oです
ポート。ポート3出力バッファーを使用して、4つのTTL入力を沈めたり、調達したりできます。
1がポート3ピンに書き込まれると、内部プルアップが高く引っ張られます。
それらを入力として使用できるようにします。プルアップのため、ポート3はそれをピンします
外部から低く引っ張られますウィルは入力として電源(iil)を調達します。フラッシュ用
プログラミングと検証、ポート3はいくつかの制御信号を受け取ります。述べたように
以下のチャートでは、ポート3は多数のAT89S52の機能もサポートしています
特別な機能。 |
|
18 |
XTAL2 |
反転オシレーターアンプからの出力。 |
|
19 |
xtal1 |
反転オシレーターアンプへの入力と入力
内部クロック動作回路。 |
|
20 |
GND |
地面。 |
|
21-28 |
ポート2 |
ポート2は、内部プルアップ8ビットの双方向I/Oです
ポート。4つのTTL入力は、ポート2出力バッファーのシンク/ソースになります。いつ
1はポート2ピンに書き込まれ、内部プルアップがそれらを高く引っ張り、
それらは入力として使用されます。内部プルアップのため、ポート2はそれをピンします
外部から低くプッシュされますウィルは入力として電源(iil)を調達します。フェッチ中
外部プログラムメモリから使用している外部データメモリへのアクセスから
16ビットアドレス(movx @ dptr)、ポート2は高次のアドレスバイトを放出します。
1を送信するとき、ポート2はこれに強力な内部プルアップを使用します
応用。ポート2は、P2特殊機能レジスタの内容を発します
8ビットアドレス中に、外部データメモリ(movx @ ri)へのアクセス。その間
フラッシュプログラミングと検証、ポート2はさらに高次を取得します
アドレスビットとさまざまな制御信号。 |
|
29 |
psen |
読み取りストロボから外部プログラムメモリが呼び出されます
プログラムストアEnable(PSEN)。PSENは、各マシンサイクルを2回アクティブにします
AT89S52は外部プログラムメモリからコードを実行しており、2つのPSENがあります
外部データメモリへのアクセスごとにアクティベーションが無視されます。 |
|
30 |
ale/prog |
アドレスラッチイネーブル(ALE)出力パルスはに使用されます
外部メモリアクセス中にアドレスの低いバイトをラッチします。その間
フラッシュプログラミングでは、このピンはプログラムパルス入力(PROG)としても機能します。
エールは、通常の発振器周波数の1/6の定常速度でリリースされます
操作と外部タイミングまたはクロックに使用できます。ただし、中に
外部データメモリへの各アクセス、1つのエールパルスがスキップされます。ビット0の設定
SFRの位置8EHから0の場合は、必要に応じて機能するALE機能を無効にします。エールはアクティブです
ビットがMOVXまたはMOVC命令を介して設定されている場合。それ以外の場合、ピンはです
高く持ち上げられたが弱い。マイクロコントローラーが外部実行モードにある場合、
ALE-Disable Bitを設定しても効果はありません。 |
|
31 |
EA/VPP |
外部アクセスがオンになっています。デバイスを有効にする
0000Hから終了する外部プログラムメモリ領域からコードを取得する
FFFFHでは、EAはGNDに接続する必要があります。ただし、ロックビット1がコード化されている場合、EA
リセットで内部的にラッチされます。内部プログラムの実行については、EA
VCCに縛る必要があります。フラッシュプログラミング中に、このピンが追加されます
12ボルトプログラミングを受信して、電圧(VPP)を有効にします。 |
|
32-39 |
ポート0 |
インターフェイス0は、双方向の8ビットオープンドレインI/Oポートです。
各ピンは、出力ポートとして8つのTTL入力を沈めることができます。ポート0のピンはできます
1が書かれている場合、高インピーダンス入力として使用されます。アクセス中
外部プログラムとデータメモリに対して、ポート0は
多重化された低次アドレス/データバス。P0は、これに内部プルアップを特徴としています
モード。フラッシュプログラミング中、ポート0はコードバイトと出力も取得します
プログラム検証中。プログラムの検証中、外部プルアップ
必要です。 |
|
40 |
VCC |
供給電圧。 |

AT89S52-24PUシンボル

AT89S52-24PUフットプリント

AT89S52-24PU CADモデル
•MCS®-51標準コンプライアンス:MCS®-51標準と完全に互換性があり、堅牢で信頼性の高いパフォーマンスが確保されます。
•8K ISPフラッシュメモリ:大規模なプログラムを保存します。長期的なアプリケーションに最適な最大10,000の書き込み/消去サイクルをサポートします。
•幅広の動作電圧(4V – 5.5V):さまざまな電源環境に適応します。
•高速操作:最大33 MHzまでの静的条件を処理し、エネルギー効率とパフォーマンスニーズのバランスを取ります。
•セキュリティの強化:メモリロック機能は、知的財産を保護します。許可されていないアクセスまたは変更を防ぎます。
•柔軟なI/Oおよびタイマー機能:センサーとデバイスとの簡単な統合。正確なタイミングを必要とする時間アプリケーションの正確な制御。
•デュアルデータポインター:信号処理や通信などのデータが多いタスクの効率を高めます。データストリームの処理を簡素化します。
•省エネモード:アイドルおよびパワーダウンモードは、エネルギー消費を削減します。ポータブルデバイスと持続可能な設計用に最適化されています。
|
タイプ |
パラメーター |
|
工場のリードタイム |
7週間 |
|
マウント |
穴を通して |
|
パッケージ /ケース |
40-dip(0.600、15.24mm) |
|
I/OSの数 |
32 |
|
動作温度 |
-40°C〜85°C Ta |
|
シリーズ |
89S |
|
JESD-609コード |
E3 |
|
パーツステータス |
アクティブ |
|
終端の数 |
40 |
|
供給電圧 |
5V |
|
頻度 |
33MHz |
|
動作電源電圧 |
5V |
|
インタフェース |
uart |
|
めっきに連絡してください |
錫 |
|
取り付けタイプ |
穴を通して |
|
ピンの数 |
40 |
|
ウォッチドッグタイマー |
はい |
|
パッケージング |
チューブ |
|
公開 |
1997年 |
|
pbfreeコード |
はい |
|
水分感度レベル(MSL) |
1(無制限) |
|
端子位置 |
デュアル |
|
端子ピッチ |
2.54mm |
|
ベースパーツ番号 |
AT89S52 |
|
電源 |
5V |
|
メモリサイズ |
8kb |
|
スピード |
24 MHz |
|
電圧 - 供給(VCC/VDD) |
4V〜5.5V |
|
ビット数 |
8 |
|
周辺機器 |
WDT |
|
コアサイズ |
8ビット |
|
接続性 |
uart/usart |
|
アクセス時間 |
24 µs |
|
DMAチャネル |
いいえ |
|
PWMチャネル |
いいえ |
|
タイマー/カウンターの数 |
3 |
|
UARTチャネルの数 |
1 |
|
長さ |
52.58mm |
|
SVHCに到達します |
SVHCなし |
|
ROHSステータス |
ROHS3準拠 |
|
オシレータータイプ |
内部 |
|
ラムサイズ |
256 x 8 |
|
UPS/UCS/末梢ICタイプ |
マイクロコントローラー |
|
コアプロセッサ |
8051 |
|
プログラムメモリタイプ |
フラッシュ |
|
プログラムメモリサイズ |
8kb 8k x 8 |
|
ビットサイズ |
8 |
|
ADCがあります |
いいえ |
|
データバス幅 |
8b |
|
DACチャネル |
いいえ |
|
アドレスバス幅 |
8b |
|
身長 |
4.826mm |
|
幅 |
13.97mm |
|
放射線硬化 |
いいえ |
|
鉛フリー |
鉛フリー |
右側にリストされている3つのコンポーネントは、MicroChipテクノロジーの仕様と類似しています。
|
部品番号 |
メーカー |
パッケージ /ケース |
ピンの数 |
データバス幅 |
I/Oの数 |
インタフェース |
メモリサイズ |
供給電圧 |
周辺機器 |
|
AT89S52-24PU |
マイクロチップテクノロジー |
40-dip(0.600、15.24mm) |
40 |
8 b |
32 |
uart |
8 kb |
5 v |
WDT |
|
AT89C55WD-24PU |
マイクロチップテクノロジー |
40-dip(0.600、15.24mm) |
40 |
8 b |
32 |
spi、uart、usart |
32 kb |
5 v |
WDT |
|
AT89S51-24PU |
マイクロチップテクノロジー |
40-dip(0.600、15.24mm) |
40 |
8 b |
32 |
uart、usart |
4 kb |
5 v |
WDT |
|
AT89C51RC-24PU |
マイクロチップテクノロジー |
40-dip(0.600、15.24mm) |
40 |
8 b |
32 |
uart、usart |
20 kb |
- |
WDT |
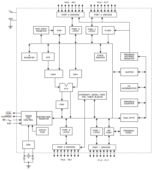
以下の図は、AT89S52-24PUの機能ブロック構造を示しています。

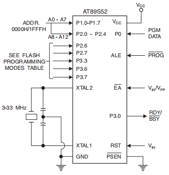
以下の図は、AT89S52-24PUのフラッシュメモリを並列モードでプログラミングするプロセスを示しています。

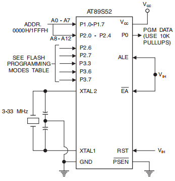
以下の図は、AT89S52-24PUの並列モードでフラッシュメモリを検証するプロセスを示しています。

以下の図は、AT89S52-24PUフラッシュメモリのシリアルダウンロードプロセスを示しています。

|
部品番号 |
説明 |
メーカー |
|
at87f52-24pc |
マイクロコントローラー、8ビット、フラッシュ、8051 CPU、24MHz、CMOS、
PDIP40、0.600インチ、プラスチック、DIP-40 |
Atmel Corporation |
|
at87f52-24pi |
マイクロコントローラー、8ビット、フラッシュ、8051 CPU、24MHz、CMOS、
PDIP40、0.600インチ、プラスチック、DIP-40 |
Atmel Corporation |
|
at87f52-24pl |
マイクロコントローラー、8ビット、フラッシュ、24MHz、CMOS、PDIP40、0.600
インチ、プラスチック、DIP-40 |
Atmel Corporation |
•ヘルスケア監視:医療監視デバイスの精度を高めます。
•自動車の安全性:アダプティブクルーズコントロールやレーン支援などの機能を統合します。
•DIYエレクトロニクス:愛好家がカスタムデバイスを作成できるようにします。
•コンシューマーエレクトロニクス:多機能と直感的な製品を生産します。
•スマートホームと都市:エネルギー管理と利便性を向上させるために、デバイス通信を改善します。

マイクロチップテクノロジー社は、アリゾナ州チャンドラーに本社を置いており、マイクロコントローラーおよび半導体業界で役割を果たしています。同社は、先駆的な進歩への献身的な献身と、開発効率と経済的慎重さを強化する信頼性について認識された製品ラインを通じて高い基準を維持することによって区別されています。設計と製造プロセスを慎重に改良することにより、マイクロチップは出会うだけでなく業界のベンチマークを上回り、継続的な強化とシステムの改良を促進する設定を育てます。Microchip Technology Inc.は、マイクロコントローラーと半導体のプロバイダー以上のものです。これらの技術が開発され、利用される景観を積極的に形成します。効率、コスト管理、および品質管理に重点を置いているのは、業界の先駆者に配置されています。
Microchip/label/pkg 5/Sep/2016.pdfへの転送
Microchip/label/pkg 5/Sep/2016.pdfへの転送
お問い合わせを送ってください、すぐに返信します。
主な差は、フラッシュメモリサイズの中心です:AT89S51には4Kが装備されており、AT89S52はこれを8Kに拡張します。この拡張は、より洗練されたアプリケーションと広範なコードベースの保存をサポートし、組み込みシステム開発における多様なニーズに沿っています。
AT89S52は、いくつかの組み込み制御タスクで採用されており、多くの場合、エネルギー効率と信頼性の高いパフォーマンスで評価されています。その汎用性は、機能を維持しながら費用対効果を目的としたプロジェクトで、財政的な考慮事項とバランスの革新と一致するプロジェクトで好まれる選択肢となることがよくあります。
これは、計算機能とメモリ機能をコンパクトユニットに統合することで知られている8ビットCMOSマイクロコントローラーです。これらの品質は、効率と空間が重要な合理化された設計プロセスに魅力的です。
オンチップフラッシュメモリにより、再プログラミングが可能になり、ソフトウェアの更新と反復開発に適応性があります。この機能は、継続的な改善が可能であるだけでなく、歓迎される現代の開発の観点を補完します。
AT89S52-24PUは、8ビットCPUがフラッシュメモリと調和するこの組み合わせを例示しています。この統合は、過剰なしで堅牢な操作を要求するアプリケーションに効果的な処理とストレージを提供します。
8kバイトのフラッシュで構成され、プログラムデータの管理が可能になります。この拡張性により、限られたメモリが障害を引き起こす可能性のあるタスクに挑戦するのに適しています。
静的ロジックが含まれており、効率の低い周波数で動作が可能になります。この特徴は、最小限の電力使用を要求するシナリオで使用され、電子機器の寿命と持続可能性の両方を向上させることです。
アイドルモードはCPUが非アクティブになり、マイクロコントローラー機能を維持しながらエネルギー節約を達成します。この戦略的設計は、それほど集中的ではない処理の期間中のエネルギー使用を最小限に抑えます。
RAMの内容は、パワーダウンモード中はそのままのままであり、消費電力の減少にもかかわらずデータの保存を可能にします。この機能は、バッテリー駆動のデバイスで典型的な最小限のエネルギー使用量とともにデータ保持を必要とする条件で良好です。
11/22/2024で公開されています
11/22/2024で公開されています
04/19/8000で公開されています 147781
04/19/2000で公開されています 112056
04/19/1600で公開されています 111352
04/19/0400で公開されています 83811
01/1/1970で公開されています 79624
01/1/1970で公開されています 66995
01/1/1970で公開されています 63119
01/1/1970で公開されています 63057
01/1/1970で公開されています 54097
01/1/1970で公開されています 52207