
LM393d 2つの低電圧コンパレータを含むチップで、それぞれが単独で動作することができます。広い電圧範囲を越えて単一の電源で走るように構築されていますが、スプリット電源を使用して、さまざまな用途に柔軟に対応することもできます。その傑出した機能の1つは、1つの電源だけを使用する場合でも、入力範囲の一部として地面を処理できることです。これにより、LM393Dは、シンプルな設計からより複雑なシステムまで、あらゆる種類の電子プロジェクトに最適です。幅広い電圧の互換性のおかげで、通常のバッテリーやその他の低電圧源で動作しながら、パフォーマンスを発揮できます。この柔軟性は、プロトタイピング中および最終的なニーズが異なる可能性のあるアプリケーションで特に役立ちます。追加の部品なしで入力範囲に地面を含める機能により、回路設計がより簡単になります。この機能により、部品が少なくなるレイアウトが簡単になり、信頼性と効率の両方が向上します。コンポーネントが少ないほどコストが低くなり、故障する可能性のある部品が少ないため、トラブルシューティングとメンテナンスが容易になります。

|
タイプ |
パラメーター |
|
ライフサイクルステータス |
アクティブ(最終更新:7か月前) |
|
マウント |
表面マウント |
|
パッケージ /ケース |
8-SOIC(0.154、3.90mm幅) |
|
重さ |
4.535924g |
|
パッケージング |
チューブ |
|
パーツステータス |
アクティブ |
|
終端の数 |
8 |
|
タイプ |
汎用 |
|
最大電力散逸 |
710MW |
|
端子形式 |
カモメの翼 |
|
関数の数 |
2 |
|
time@peakリフロー温度 - マックス(s) |
30 |
|
ピンカウント |
8 |
|
電源 |
5V |
|
公称供給電流 |
1ma |
|
工場のリードタイム |
25週間 |
|
取り付けタイプ |
表面マウント |
|
ピンの数 |
8 |
|
動作温度 |
0°C〜70°C |
|
JESD-609コード |
E4 |
|
水分感度レベル(MSL) |
1(無制限) |
|
ECCNコード |
ear99 |
|
端子仕上げ |
ニッケル/パラジウム/金(Ni/Pd/Au) |
|
端子位置 |
デュアル |
|
ピークリフロー温度(CEL) |
260 |
|
供給電圧 |
5V |
|
ベースパーツ番号 |
LM393 |
|
出力タイプ |
CMOS、DTL、ECL、MOS、オープンコレクター、TTL |
|
回路の数 |
2 |
|
電力散逸 |
710MW |
|
出力電流 |
18ma |
|
伝播遅延 |
1.3μs |
|
遅延時間をオンにします |
1.3μs |
|
電圧 - 供給、シングル/デュアル(±) |
2V36V±1V18V |
|
入力オフセット電圧(VOS) |
1mv |
|
平均バイアス現在の最大(IIB) |
0.4μA |
|
最大入力電流 |
250na |
|
入力バイアス電流 |
250na |
|
電圧 - 入力オフセット(最大) |
5MV @ 30V
|
|
周囲温度範囲が高くなります |
70°C |
|
現在 - 出力(typ) |
18ma @ 5V |
|
長さ |
4.9mm |
|
SVHCに到達します |
SVHCなし |
|
放射線硬化 |
いいえ |
|
最大供給電流 |
1ma |
|
静止電流 |
2.5MA |
|
応答時間 |
1.3μs |
|
チャネルあたりの出力電流 |
18ma |
|
電圧ゲイン |
108.02db |
|
供給電圧リミット - マックス |
36V |
|
デュアル電源電圧 |
9V |
|
マックスジャンクション温度(TJ) |
150°C |
|
現在 - 入力バイアス(最大) |
0.25μA @ 5V |
|
天然の熱抵抗 |
125°C/W |
|
身長 |
1.75mm |
|
幅 |
3.9mm |
|
ROHSステータス |
ROHS3準拠 |
|
鉛フリー |
鉛フリー |

|
部品番号 |
説明 |
メーカー |
|
LM393DG4 |
デュアルディファレンシャルコンパレータ、コマーシャルグレード8-SOIC 0
70まで |
テキサスの楽器 |
|
lm393n/nope |
低電力低オフセット電圧デュアルコンパレータ8-PDIP 0に
70 |
テキサスの楽器 |
|
LM393m/nope |
ICデュアルコンパレータ、9000 UVオフセットマックス、1300 NS応答
時間、PDSO8、鉛フリー、ソイック8、コンパレータ |
National Semiconductor Corporation |
|
lm393mx/nope |
低電力低オフセット電圧デュアルコンパレータ8-SOIC 0に
70 |
テキサスの楽器 |
|
LM393ydt |
デュアルコンパレータ、9000UVオフセットマックス、1300NS応答時間、
PDSO8、鉛フリー、マイクロ、プラスチック、SOP-8 |
stmicroelectronics |
|
LM393d |
デュアルディファレンシャルコンパレータ、コマーシャルグレード8-SOIC 0
70まで |
テキサスの楽器 |
|
LM393M |
コンパレータ |
Bay Linear Inc |
|
LM393MX_NL |
コンパレータ、2 func、9000uvオフセットマックス、1400ns応答
時間、双極性、PDSO8、SOP-8 |
Fairchild Semiconductor Corporation |
|
LM393DRG3 |
デュアルディファレンシャルコンパレータ、コマーシャルグレード8-SOIC 0
70まで |
テキサスの楽器 |
|
LM393DG |
コンパレータ、デュアル、低オフセット電圧、SOIC-8狭いボディ、
98チューブ |
半導体について |
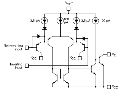
LM393Dは、LM311コンパレータICに似た重要な要素として機能し、主にデジタルネットワーク内の電圧コントラストを含むタスクに関与しています。これらの接合部での電圧を評価することで出力を決定する、反転と非変換の入力端子の両方が組み込まれています。このコンパレータは、回路設計での幅広いアプリケーションを紹介し、ロジックレベルの変換または基本的なアナログからデジタルへの機能を必要とするプロジェクトでその位置を頻繁に見つけます。LM393Dは、従来の +5V電源で動作します。VCC +ピンは + 5V電源にリンクしますが、VCCピンはグランドに接続され、安定した0V参照が確立されます。このセットアップは、信頼できるパフォーマンスと電源の変動に関連する回避問題を達成するのに使用されます。反転入力と非反転入力の両方に適用される電圧を調整することにより、他の人はLM393Dの出力動作を巧みに管理できます。電圧入力のこの規制は、しきい値パラメーターが満たされたときに特定のアクションをトリガーするなど、正確な操作を促進します。LM393DはDCオフセット調整用のピンを提供していますが、これらは一般的に入力管理全体を簡素化するために使用されていません。マニュアルの調整を避けることで、パフォーマンスを向上させ、設計の複雑さを最小限に抑えることができることが観察されています。
LM393Dの適用は、アナログ信号からのノイズのフィルタリングに役割を果たす信号条件付けにあります。入ってくる信号を参照電圧と慎重に比較することにより、信号の整合性をフィネスと評価できます。
モーター制御では、LM393Dはパルス幅変調(PWM)に使用され、高速差動入力の恩恵を受けます。さまざまな入力信号をPWM出力に耐えられます。これは、モーターの速度と効率の調整を促進するために大切な機能です。他の人々は、推奨される動作条件を順守することで安定したPWMシグナルを育て、技術的な要求を満たすために信頼できるモーター制御を強化することを発見しました。
電圧レギュレーションタスクでは、LM393Dは、電圧レベルの監視と最適化の制御回路のコアコンポーネントとして機能します。変動を慎重に検出することにより、敏感な機器を保護するために大切にする機能である出力の安定性の維持をサポートします。
電圧レベル分析におけるコンパレータの習熟度は、バッテリー監視システムにまで及びます。バッテリー監視システムは、バッテリーの健康と充電ステータスの評価を提供するためにそれに依存しています。事前定義されたしきい値に対してバッテリー電圧を継続的に一致させることにより、バッテリーの寿命を延ばし、安全性を促進するための側面を回避するのに役立ちます。この能力は、バッテリーの完全性を維持する必要があるシナリオで特定の魅力を保持します。
モーション検出器に組み込まれたLM393Dは、赤外線センサーからの入力信号のシフトを評価し、これらの信号を効果的に処理してアラートまたはアクションを開始します。フィールド観測により、LM393Dを組み込むと、動的環境でのセキュリティと効率を確保するために評価される特性である検出システムの応答性と精度が向上することが強調されています。
過度の電流流による損傷を防ぐために設計された過電流保護回路を作成する際のLM393D要素。感知された電流と設定制限の比較分析を通じて潜在的な過電流状況を検出することにより、費用対効果と信頼性のバランスをとる保護戦略を提供します。
Stmicroelectronicsは、半導体の領域内で区別され、最先端の製造力をシームレスに融合させて、広大な知的財産資産とシームレスに融合する複雑なソリューションを作成しました。同社は、グローバルな存在を増幅し、進行中の進歩を推進する戦略的なコラボレーションを育てています。Stmicroelectronicsは、システムオンチップ(SOC)テクノロジーに重点を置いて、さまざまな最新のアプリケーションで顕著な開発を促進し、通信、電子機器、自動車産業などの前進分野を推進しています。Stmicroelectronicsのコアアプローチには、革新と戦略的パートナーシップに細心の注意を払って、先見の明のあるアイデアを具体的な現実に変えることが含まれます。卓越したこの容赦ない追求は、技術の可能性の限界に継続的に挑戦する幅広いソリューションで明らかです。
SO8およびSO14 PKG 18/nov/2015.pdf用の新しい材料セット
LM193,293,393(a)、2903(v)datasheet.pdf
マルチデバイスフォント21/2018年4月/2018.pdf
LM393B、LM2903B、LM193、LM293、LM393、LM2903.pdf
BOM/アセンブリサイトの更新03/Dec/2014.pdf
アセンブリサイトは2015.pdf 22/Oct/2015を追加します
お問い合わせを送ってください、すぐに返信します。
LM393は、異なる入力端子と出力端子を備えた多用途のデュアル電圧コンパレータとして機能します。入力電圧とプリセットの参照電圧との関係に基づいて、出力レベルを大いに切り替えます。コンパレータの正確なスイッチング機能はパフォーマンスを高め、正確性と有効性への欲求とうまく調和します。
一般に、LM393をLM358に置き換えることはお勧めできません。運用アンプであるLM358は、コンパレータの役割を多少模倣できますが、速度と精度の顕著な制限でそうします。逆に、LM393には、コア設計の違いを考えると、LM358に固有の増幅属性がありません。
LM393からのLM293の重要な区別は、温度動作範囲で観察可能です。LM293は、LM393の0°Cから70°Cとは対照的に、より広い範囲の-25°Cから85°Cで機能することができます。この広い範囲により、LM293は温度変動または極端な環境に最適な選択肢になります。
電圧比較にLM393を使用するには、参照電圧を確立し、調整可能な減衰回路を展開してさまざまな入力レベルを管理することを伴います。このコンパレータは、反転と非変換の両方の比較をサポートします。これは、インバーター回路を介してLEDを操作するためにさらに利用されます。このアプローチは、迅速な反応と最小限の消費電力を要求するシステムを開発するために有利です。これは、LM393の有用性と幅広いアプリケーションでの適応性を強調しています。
11/11/2024で公開されています
11/11/2024で公開されています
04/18/8000で公開されています 147753
04/18/2000で公開されています 111929
04/18/1600で公開されています 111349
04/18/0400で公開されています 83714
01/1/1970で公開されています 79504
01/1/1970で公開されています 66872
01/1/1970で公開されています 63008
01/1/1970で公開されています 62959
01/1/1970で公開されています 54080
01/1/1970で公開されています 52093