
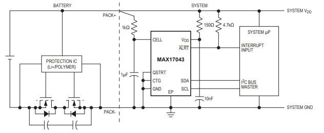
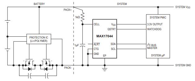
MAX17043 MAX17044は、モバイルおよびハンドヘルドデバイス用の正確なバッテリー監視を提供するように設計されています。MAX17043は単一のリチウムイオン細胞用途向けに最適化されていますが、MAX17044はデュアルセルセットアップに適しています。これらのデバイスは、正確な最先端(SOC)測定のために洗練されたアルゴリズムを採用し、電流センス抵抗器の必要性を分配します。このアプローチは、設計の複雑さを合理化し、費用を削減し、バッテリー寿命の顕著な強化を許可します。これは、正確な充電ステータスの更新を通じて変換されます。
スマートフォンやウェアラブルなど、コンパクト性とエネルギー効率が非常に望ましいシナリオでは、これらのモニターは非常に貴重な正確な充電推定を提供します。この機能は、より効果的なバッテリー管理とデバイスの使用時間の延長をサポートし、長期にわたるパフォーマンスの期待と協力します。効率的なバッテリーモニタリングは、エネルギー消費を最適化し、行動パターンに基づいてデバイスがパターンに基づいて電力をアプアーに処理できるようにします。この能力は、持続可能な技術開発に貢献し、バッテリーの寿命を延ばし、電子廃棄物を削減することにより、環境への影響を減らします。これらのモニターを備えたデバイスは、信頼できるバッテリーステータス情報を提供し、残りの使用時間に対する信頼を促進するため、全体的な満足度と製品価値の認識を高めます。
MAX17043およびMAX17044チップをバッテリー駆動の製品に組み込むと、ポータブルテクノロジーでは注目に値する飛躍があります。SOCの読み取りを提供し、エネルギー効率を向上させることにより、これらのモニターは、エレクトロニクスの動的な傾向に対応し、持続可能性と満足度における現代の優先事項と共鳴します。この進化は、技術の進歩と製品への実用的な応用との調和のとれた相互作用を強調しています。

|
ピン |
名前 |
関数 |
|
|
ucsp |
TDFN |
||
|
A1 |
8 |
SDA |
シリアルデータ入力/出力。オープンドレイン2線式データライン。
このピンを2線式インターフェイスのデータ信号に接続します。このピンには
0.2μA典型的なプルダウンは切断を感知します。 |
|
A2 |
7 |
SCL |
シリアルクロック入力。2線のクロックラインのみを入力します。接続する
このピンは、2線式インターフェイスのクロック信号に。このピンには0.2μAがあります
切断を感知するための典型的なプルダウン。 |
|
A3 |
1 |
CTG |
地面に接続します。通常のVSSに接続します
手術。 |
|
B1 |
6 |
QSTR |
クイックスタート入力。デバイスを介してリセットできます
ハードウェア。使用していない場合はGNDに接続します。 |
|
B2 |
N.C. |
接続なし。接続しないでください。 |
|
|
B3 |
2 |
細胞 |
バッテリー電圧入力。セルパックの電圧はです
このピンを介して測定されます。 |
|
C1 |
5 |
alrt |
アラート出力。Active-low割り込みシグナリング低い状態
充電。システムマイクロプロセッサの割り込み入力に接続します。 |
|
C2 |
3 |
vDD |
電源入力。2.5Vから4.5V入力範囲。に接続します
デカップリングネットワークを介したシステムのパワー。10nfの典型的なデカップリングを接続します
ピンに近いコンデンサ。 |
|
C3 |
4 |
GND |
地面。システムのネガティブパワーレールに接続します。 |
|
- |
- |
ep |
露出したパッド(TDFNのみ)。地面に接続します。
|



MAX17043およびMAX17044ゲージの精度は印象的で、それぞれ±12.5mVと±30mVの精度を備えた電圧測定値を提供します。わずかな測定エラーでさえ非効率性や潜在的な障害につながる可能性があるため、この精密な精度はパフォーマンスが崩れないアプリケーションを支援します。モデルゲージアルゴリズムを利用して、これらのゲージは、センス抵抗器などの余分なコンポーネントを必要とせずに正確な充電状態を提供し、設計を簡素化し、システムの信頼性を向上させます。
これらのゲージを統合すると、効率が向上することにより、バッテリー監視システムが強化されます。外部コンポーネントの欠如は、複雑さを減らし、回路の潜在的な障害点を減らします。低いバッテリー条件のアラームは、タイムリーな介入を促し、システムのダウンタイムを防ぎます。実用的なエレクトロニクスの設計は、外部依存関係を減らすことで信頼性とシステム寿命の両方が向上することを示しています。
シンプルな2線式インターフェイスをサポートするこれらのゲージは、さまざまなデバイスに簡単に統合できるように、コンパクトなパッケージに入っています。この機能は、スペースの制約と統合の容易さが懸念事項である場合に評価されています。直感的なインターフェイスは、迅速な展開を促進し、メンテナンスを簡素化し、プロジェクトの効率を高めます。
これらのゲージは、電子機器から産業用マシンまで、アプリケーション全体で適応性を示します。精度、最小限の外部ニーズ、フレンドリーなインターフェイスのバランスは、技術の進歩に適応します。構成の柔軟性におけるこの先見性は、最新の電子システムの多様な需要を効果的に満たしています。
技術仕様、特性、パラメーター、およびコンポーネントに匹敵するコンポーネント max17043g+t Maxim IntegratedのMAX17043/MAX17044シリーズから。
|
タイプ |
パラメーター |
|
めっきに連絡してください |
錫 |
|
取り付けタイプ |
表面マウント |
|
ピンの数 |
8 |
|
パッケージング |
テープ&リール(TR) |
|
公開 |
2012年 |
|
プレフィックスコード |
はい |
|
水分感度レベル(MSL) |
1(無制限) |
|
ECCNコード |
ear99 |
|
端子位置 |
デュアル |
|
供給電圧 |
3.6V |
|
time@peakリフロー温度(最大) |
30秒 |
|
関数 |
バッテリーモニター |
|
インタフェース |
I2C |
|
最小供給電圧 |
2.5V |
|
公称供給電流 |
50μA |
|
バッテリー化学 |
リチウムイオン - ポリマー |
|
身長 |
800μm |
|
幅 |
2mm |
|
ROHSステータス |
ROHS準拠 |
|
マウント |
表面マウント |
|
パッケージ /ケース |
8-wfdfn露出パッド |
|
動作温度 |
-20°C〜70°C |
|
シリーズ |
ModelGage™ |
|
JESD-609コード |
E3 |
|
パーツステータス |
アクティブ |
|
終端の数 |
8 |
|
端子仕上げ |
錫 |
|
ピークリフロー温度(CEL) |
260 |
|
端子ピッチ |
0.5mm |
|
ベースパーツ番号 |
MAX17043 |
|
チャネルの数 |
1 |
|
最大供給電圧 |
4.5V |
|
アナログIC-その他のタイプ |
電源管理回路 |
|
調整可能なしきい値 |
いいえ |
|
セル数 |
1 |
|
長さ |
3mm |
|
放射線硬化 |
いいえ |

スマートフォンとタブレット内で、接続性の向上を享受し、開発が相互作用を活性化します。これらのデバイスは、多数の欲求と必需品を満たすパーソナライズを提供します。
フィットネスモニターは、個人の健康儀式に対するテクノロジーの影響を実証しています。洞察と進歩の追跡を提供して、彼らはより健康的な生活を促します。反射は、これらのツールが巧みに利用されている場合、モチベーションと目標の達成における顕著な強化を明らかにします。
カメラに最先端のテクノロジーを統合すると、画質と操作の両方が向上します。オートフォーカスやAI編集されたツールなどのイノベーションは、写真を変え、より親しみやすく熟練しています。
ヘルスケアでは、高度な技術統合が診断と治療の可能性を増幅します。この進化は、よりカスタマイズされた綿密なヘルスケアソリューションに向けられ、かつては不可能な結果を実現できるようになります。
ワイヤレススピーカーは、使いやすさと印象的なオーディオのブレンドを表しています。彼らの単純な操作性と一連のデバイスとの互換性は、ホームエンターテイメントへの傾向を強調しています。



Maxim Integratedは、産業部門や医療セクターなど、さまざまなドメインにわたって包括的な支援と調整されたソリューションを拡張します。彼らのサポートには、幅広いデザインリソースと技術文書が含まれており、すべてが高度な技術開発において遭遇する複雑な課題を深く理解して作成されています。セクター固有の知識と包括的な技術的支援の融合により、Maxim Integratedは、業界全体の革新を育成することに専念しています。継続的な改善の役割を評価すると、彼らは反復製品開発アプローチを提唱しています。構造化されたサポートとの融合は、効率を改善するだけでなく、画期的な技術の進歩の段階を設定します。
Max17043およびMax17044は、積み込みデバイスのバッテリー監視の分野での前進を表しています。これらのゲージは、リチウムイオン電池の監視において精度を提供し、シングルセルおよびデュアルセル構成にシームレスに適応して、デバイスの信頼性と信頼を高めます。洗練されたアルゴリズムとコンパクトなデザインにより、MAX17043とMAX17044は、バッテリー寿命を改善し、電子廃棄物を削減するだけでなく、エネルギー効率とデバイスの持続可能性に対する最新の需要と完全に一致しています。
Maxim Integrated ROHS CERT.PDF
お問い合わせを送ってください、すぐに返信します。
10/28/2024で公開されています
10/28/2024で公開されています
04/18/8000で公開されています 147757
04/18/2000で公開されています 111931
04/18/1600で公開されています 111349
04/18/0400で公開されています 83719
01/1/1970で公開されています 79508
01/1/1970で公開されています 66886
01/1/1970で公開されています 63010
01/1/1970で公開されています 62984
01/1/1970で公開されています 54081
01/1/1970で公開されています 52109