

|
ピン番号 |
ピン名 |
説明 |
|
3、4、5、6、12、13、14、15 |
Qa qにh |
シフトレジスタ出力ピン |
|
1、2 |
A&B |
平行入力ピン |
|
6、7 |
clk |
クロック入力ピン |
|
9 |
CLR |
クリアピン |
|
7 |
VSS |
地面 |
|
14 |
VCC |
供給電圧 - 5V、10V、15V |
|
特徴 |
説明 |
|
タイプ |
8ビット、パラレルアウトシリアルシフトレジスタ |
|
動作電圧 |
3V〜18V |
|
供給電圧-max |
5.25V |
|
伝播遅延時間 |
25 ns |
|
マックス。クロック周波数 |
36 MHz |
|
動作温度範囲 |
0°C〜 +70°C |
|
クロック機能 |
完全にバッファリングされたクロック |
|
パッケージタイプ |
16ピンPDIP、GDIP、PDSO |
|
名前 |
タイプ |
|
74LS379 |
クアッドパラレルシフトレジスタ |
|
4014 |
4ビット静的シフトレジスタ |
|
CD4035 |
8ビットシフトレジスタ |
|
74LS323 |
8ビットシフト/ストレージレジスタ |
|
74LS166 |
8ビットシフトレジスタ |
|
74HC595 |
デュアル4ビット静的レジスタ |
|
74LS299 |
8ビットシフト/ストレージレジスタ |
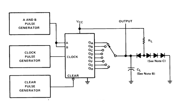
実装 SN74LS164 マイクロコントローラー駆動型システムのI/O機能を拡張し、デジタルエレクトロニクスアプリケーションに信頼できるオプションを提供します。この柔軟な14ピンチップは、4つの入力と8つの出力ピンと電源と地上接続を備えており、幅広い回路設計への統合を可能にします。マイクロコントローラーとの通信は、4つの重要なライン(クロック、クリア、2つの入力ライン(A&B))によって促進されます。入力AとBは典型的なゲートとして機能し、両方の入力が5ボルトを受け取ったときに論理的な高出力を提供し、信号制御精度を改善します。シフトレジスタをクリアピンでリセットすることは、シーケンシャルデータ処理が必要なアプリケーションの究極のソリューションです。
プロジェクトがセンサーネットワークや複雑な制御システムなど、多数の周辺接続を必要とする場合、SN74LS164はI/Oピンの拡張に役立つことが証明されています。そのアプリケーションは、主にコンパクトなセットアップでスペースとリソースを最適化するための革新的な戦略を明らかにします。限られた入力からの複数の出力を制御するチップの機能は、動作効率を高め、機能を維持しながら合理化された回路設計へのパスを提示します。
SN74LS164を電子回路に組み込む場合、信号の完全性を保存することは深刻です。綿密なクロック信号管理を通じて達成されるタイミングの精度は、システム全体の同期を保証します。クロックラインを効果的に利用することにより、正確なタイミングシーケンスが実装され、エラーを最小限に抑え、信頼できる周辺コミュニケーションをサポートします。And Gate入力AとBの制御を維持することは、信頼性を必要とするシナリオでは、信頼性のあるシナリオで動的な出力を支持します。

テクノロジーの状況では、SN74LS164統合回路は、さまざまなセクターで多様なユーティリティを備えた多用途のコンポーネントとして現れます。
カウントメカニズム
カウンターデザインの世界では、SN74LS164が際立っています。かなりのデータボリュームを管理する際の熟練度は、アプリケーションのカウントを合理化し、デジタルクロックと周波数カウンターに関連性を見つけます。精度が交渉不可能な場合、その精度と一貫性に頼ることができます。
データストレージと転送
SN74LS164は、算術ユニットやシフトレジスタを含むレジスタのデータストレージおよび転送機能を大幅に強化します。コンピューティングにおけるその役割は、データ管理と処理の合理化にまで及び、コンピューターアーキテクチャ内のパフォーマンスを向上させるための導管としてデバイスを紹介します。これは、さまざまなデバイスにわたる運用最適化の実践的な理解を反映しています。
データ変換
シリアルデータ形式と並列データ形式の間を進化することは、SN74LS164でシームレスになり、多様な通信プロトコルをサポートします。この柔軟性は、最新のデジタルシステムの進化する要求に応え、技術設計の適応性を明らかにし、通信技術の進歩を推進します。
シーケンス生成および制御システム
シーケンス生成の複雑なダンスでは、SN74LS164は、制御回路での同期に役立つ精度と揺るぎない安定性を提供します。PLCと自動化プロセスの実用的なニーズを備えた安定したシーケンスを作成する習熟度。
コード変換
SN74LS164は、フィネスを使用してコード変換プロセスを支えており、さまざまなエンコード標準に対応するためにデータ形式間を迅速にナビゲートします。この機能は、技術ソリューションを普遍的な適応性の実用的な区別と一致させ、多様な環境需要を真正面から満たします。

お問い合わせを送ってください、すぐに返信します。
12/20/2024で公開されています
12/20/2024で公開されています
04/17/8000で公開されています 147710
04/17/2000で公開されています 111648
04/17/1600で公開されています 111314
04/17/0400で公開されています 83574
01/1/1970で公開されています 79214
01/1/1970で公開されています 66743
01/1/1970で公開されています 62923
01/1/1970で公開されています 62788
01/1/1970で公開されています 54020
01/1/1970で公開されています 51932