
STM32F446 ARM®Cortex®M4プロセッサを利用するシリーズは、組み込みシステム設計の高度な機能を紹介します。速度が最大180 MHzに達し、浮動小数点ユニットが含まれているため、このシリーズは単一の精度の計算を含むプロセスを強化します。メモリ保護機能とDSP命令は、特に複雑なプロジェクト設定内で、プログラムの整合性を維持するのに使用されます。このシリーズは、最大512 kバイトの高速フラッシュメモリを統合し、128 kバイトのSRAMと最大4 kバイトのバックアップSRAMを統合します。この組み合わせにより、要求の厳しいアプリケーションが迅速なデータアクセスとストレージを実現し、複数のバスシステムを介して広範なI/OSおよび周辺機器を効率的に管理できます。構造は、複雑なタスクの実行を簡素化します。
パフォーマンスを最大化するために、複雑な計算を専門ユニットに委任するなどの戦略的タスク割り当ては、システムの全体的な効率を高めるのに役立ちます。3つの12ビットADCと2つのDACSを装備したSTM32F446シリーズは、正確なアナログ信号の処理に優れています。低電力RTCは、限られた電力リソースを備えた慎重な時間管理を必要とするシナリオに貢献しています。PWMやモーター制御用に設計されたものを含むさまざまなタイマーは、自動化およびロボットアプリケーションで洗練された制御オプションを提供します。このシリーズは、今日の技術的景観内に統合されたシステムに最適な広範な接続を可能にする広範な通信インターフェイスを備えています。これらのインターフェイスは、外部デバイスとの流体の相互作用をサポートし、堅牢性とデータインターチェンジを促進します。接続の安定性に焦点を当て、レイテンシを最小限に抑えることは、システムが応答性だけでなく信頼できることを保証するために必要です。



マイクロコントローラーのメモリリソースには、512 kバイトのフラッシュと128 kバイトのSRAMが含まれます。この容量は、幅広い外部メモリタイプをサポートする柔軟性のおかげで、さまざまな洗練されたタスクに適応できます。多くの人が、特定のデータ処理とストレージのニーズに対応するためにシステム設計を適応させる自由を享受しています。
卓越した接続性を備えたSTM32F446は、USB、I2C、USARTS、SPIS、CANなどの多数のインターフェイスを備えています。これらのオプションにより、さまざまなデバイスやシステム間のスムーズな相互運用性が保証され、幅広い産業および消費者のニーズを提供します。多様な接続提供は、システムの相互作用が注意を払う必要がある効果的なIoTソリューションを作成するのに役立ちます。
マイクロコントローラーは、タイミングが結果に影響するアプリケーションのために、データ送信を高速化するデュアルモードQuadspiインターフェイスを提示します。洗練されたクロックと電力管理は、スマートエネルギーの使用をサポートし、パフォーマンスの完全性を維持しながら、発電技術を可能にします。さらに、さまざまなパワーモードにより、異なる運用上の需要に合わせた適応エネルギーソリューションが可能になります。
正確な制御を保証する包括的なタイマーと割り込み機能を備えたアプリケーションのサポートを提供します。これは、タイミングの精度がシステムの有効性を変えることができる自動化とロボット工学では注目に値します。これらのタイマーを巧みに調整すると、そのようなシステムのダイナミズムが著しく改善される可能性があります。
高度なデバッグツールは、徹底的なシステム分析を実施し、潜在的な問題の効果的なトラブルシューティングを行うことができます。システムの動作を分析するこの能力は、最終製品の信頼性を高めながら、開発サイクルを減らします。成功し、永続的なソリューションの作成における洗練されたデバッグインターフェイスの役割。STM32F446マイクロコントローラーは、高性能コンピューティング、幅広い接続性、熟練したエネルギー管理の堅牢な配列を統合して、多様なアプリケーションのニーズを満たすために装備されています。この機能のブレンドは、イノベーションと実際の要求のバランスをとるエンジニアリングの取り組みに最適な選択肢として位置付けられています。
Stmicroelectronics STM32F446の技術仕様、機能、およびパラメーター、およびに匹敵するコンポーネントとともに STM32F446ZCH6。
|
タイプ |
パラメーター |
|
ライフサイクルステータス |
アクティブ(最終更新:6か月前) |
|
表面タイプ |
Rohs |
|
取り付けタイプ |
表面マウント |
|
ピンの数 |
144 |
|
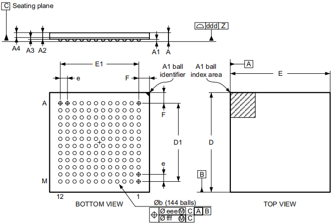
パッケージ /ケース |
144-LFBGA |
|
データコンバーター |
ADC 16ビット、DAC 24ビット |
|
パッケージング |
カットテープ(CT) |
|
シリーズ |
STM32H7 |
|
はんだマスクアセンブリリード(SML) |
PB(リード) |
|
ECCNコード |
5A991.A-2 |
|
端子仕上げ |
sn |
|
端子ピッチ |
0.5mm |
|
端子位置 |
底 |
|
頻度 |
550MHz |
|
供給電圧マン(V) |
1.71V |
|
供給電圧マックス(V) |
3.6V |
|
供給電圧タイプ(V) |
1.8V |
|
電圧 - 供給(最大) |
3.6V |
|
オシレータータイプ |
内部 |
|
プログラムメモリサイズ |
2GB |
|
プログラムメモリタイプ |
フラッシュ |
|
供給電流 |
150ma |
|
I/Oピン |
168 |
|
ピンチェンジ可能 |
はい |
|
CPUファミリー |
アーム皮質-M7 |
|
外部バスデータ幅 |
32 |
|
幅 |
7mm |
|
リードステータス |
ROHS準拠 |
|
工場のリードタイム |
12週間 |
|
パッケージ /ケース |
144-LFBGA |
|
I/OSの数 |
168 |
|
動作温度 |
-40°C〜 +105°C |
|
パーツステータス |
アクティブ |
|
終端の数 |
144 |
|
端子位置 |
底 |
|
供給電圧 |
1.8V |
|
頻度 |
550MHz |
|
データレート-max |
2400 mt/s |
|
メモリサイズ |
256kb |
|
ラムサイズ |
1GB |
|
Cellular / Wi-Fi / Bluetooth |
GSM、GPRS、EDGE、WCDMA、LTE、Bluetooth、Wi-Fi |
|
コア |
1 |
|
チャネル |
32 |
|
バスチャネル |
12 |
|
アドレスバス幅 |
32 |
|
データバス幅 |
32 |
|
長さ |
7cm |
|
幅 |
7cm |
|
ROHSステータス |
ROHS準拠 |


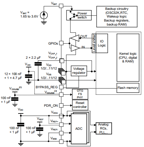
負荷コンデンサは、安定した電圧レベルを維持しながら、電子回路のノイズを効果的に減少させるのに役立ちます。彼らは一時的な応答を管理するため、回路機能を形成します。これらのコンデンサを慎重に選択および配置することにより、信号の完全性と縁石の電磁障害を強化できます。多様なロードシナリオの下でのPINパラメーターの正確な評価は、設計前提を検証し、必要な変更を実装するためのステップです。タイムドメイン反射測定を含む最先端の測定アプローチを利用すると、コンデンサと追加の回路成分との間の複雑な相互作用に光を当てます。

効率的な回路設計は、電圧パラメーターの微妙な理解にかかっており、コンポーネントの互換性を促進するだけでなく、システムの信頼性を強化する青写真を形成します。これらの電圧規範に合わせて調整するのに役立ちます。これは、潜在的に回路を不安定にする可能性のある有害なばらつきを回避するのに役立ちます。十分に実行された電圧計画は、電子デバイスの耐久性と継続的な機能に影響を与えます。回路設計に着手すると、実証済みのアプローチに注意が必要であり、すべてのピンが効果的な動作のために正確に規制されるようにします。一流の電圧参照コンポーネントを使用すると、ボード全体の電圧の均一性が低下し、それにより信号品質が維持されます。フィードバックループを設計に統合すると、変動の際の即時の電圧調整が可能になり、パフォーマンスがピークになります。

電源セットアップは、VDDAとVSSAがそれぞれVDDとVSSに接続されていることを確認する必要があります。この配置は、回路のアナログセクションとデジタルセクションの両方の電源参照を調整するのに役立ち、機能を破壊する可能性のある潜在的な不一致を減らします。混合シグナル環境は、システム全体の運用上の信頼性に深く影響するため、調和のとれたパワーバランスを必要とします。
特定のパッケージ構成は、専用のUSB電源管理の恩恵を受けます。この機能は、多様なデバイスのセットアップ全体で操作を安定させます。USB電源管理は、特に省の節約と電力使用の最適化が賞賛されるポータブルでコンパクトなデバイスで、接続された周辺機器に対する電力サージの影響を緩和します。これらの洞察は、負荷の安定性を優先する設計慣行に由来しています。
信頼できる電源レイアウトを確立することは重要です。電源ラインの不安定性またはノイズは、不安定な機能をもたらし、デバイスの効率に影響を与えます。複雑なシステムでは、強力な電力管理が効果的に信頼性と出力を高め、厳密なテストと検証に依存して例外的な品質を維持する業界の基準を反映しています。
頑丈さを高めるために、電力接続の近くのフィルタリングコンデンサの展開は有益です。電圧の変動を抑制し、ノイズを最小限に抑え、よりクリーンな電源を供給します。正確な接地戦略と作成されたPCB経路設計を採用すると、潜在的な混乱にさらに対処できます。これらのアプローチは、思慮深い設計調整がデバイスの効率の顕著な強化につながる現実を反映しています。
STM32F446マイクロコントローラーは、IoTシステムから産業環境まで、多様なアプリケーションにわたる適応性を際立たせています。さまざまな技術的ニーズに対応し、自動化と電子機器の両方を強化します。
IoTエコシステムでは、STM32F446は、接続性とデータ処理の強化に貢献しています。洗練されたネットワーキングプロトコルを支えて、スマートデバイスが効率的に通信できるようにします。これは、信頼できる接続が必要なスマートホームやインテリジェント輸送システムなどのアプリケーションをサポートします。
産業環境では、STM32F446は自動化と微調整された制御の進歩に使用されます。これにより、現代の製造および品質保証プロセスのためのセンサーとアクチュエーターのシームレスな統合が可能になります。
Motor Control and Automation ReportにSTM32F446を利用して、産業方法論の変革におけるその役割を反映して、運用効率と製品の品質が向上しました。
モーターコントロールの例外的なパフォーマンスは、このマイクロコントローラーの特徴であり、速度と位置を正確に制御します。それは、正確さと電力効率が大きいロボット工学と電気自動車で一般的です。
医療機器では、STM32F446はその信頼性と安全機能で祝われます。ポータブル診断から複雑な監視システムへのデバイスの作成を容易にします。
住宅用品では、STM32F446はエネルギー効率の高い操作やインテリジェント制御システムなどの高度な機能をもたらし、持続可能性を濃縮し、進歩させます。洗濯機や冷蔵庫などのスマートアプライアンスは、これらのマイクロコントローラーを使用して、エネルギー効率と運用適応性を高め、技術統合生活の期待を満たします。

Stmicroelectronicsは、半導体イノベーションのリーダーとして登場し、マイクロエレクトロニクスの高度なソリューションを提供しています。このドライブは、システムオンチップ(SOC)テクノロジーに重点を置いており、現代の電子機器の未来を形作ることへの情熱を具体化しています。Stmicroelectronicsは、戦略的提携と先見性を通じて、複雑な課題に取り組む能力を高めます。この戦略は、迅速な消費者需要の変化をナビゲートする際に証明され、会社が適応性と強力なままでいることを保証します。豊富な専門知識と協力的な成長へのコミットメントにより、Stmicroelectronicsは半導体業界に影響を与え続けています。
お問い合わせを送ってください、すぐに返信します。
10/29/2024で公開されています
10/29/2024で公開されています
04/17/8000で公開されています 147721
04/17/2000で公開されています 111782
04/17/1600で公開されています 111328
04/17/0400で公開されています 83649
01/1/1970で公開されています 79344
01/1/1970で公開されています 66806
01/1/1970で公開されています 62965
01/1/1970で公開されています 62855
01/1/1970で公開されています 54049
01/1/1970で公開されています 52032