
図 1. LPC84x マイクロコントローラー
LPC84x マイクロコントローラーは、処理能力、メモリ、周辺機器をコンパクトでエネルギー効率の高いデバイスに統合しているため、組み込みシステムで広く使用されています。ただし、信頼性の高い動作は、安定した適切に制御された電源投入プロセスに大きく依存します。起動中に、不安定な電源電圧、不適切な電圧上昇率、一貫性のないリセット条件などの問題が、マイクロコントローラーの初期化方法に影響を与える可能性があります。これらの状況により、デバイスが通常の動作に到達できなくなったり、システムの起動が遅れたりする可能性があります。
LPC84x シリーズは、低消費電力と効率的なパフォーマンスを実現するために最適化された ARM Cortex-M0+ プロセッサを中心に構築されています。この 32 ビット コアは、高速な割り込み処理と確定的な実行をサポートしているため、組み込みアプリケーションに適しています。シンプルなアーキテクチャにより、信頼性の高い処理能力を維持しながらコンパクトなファームウェアを構築できます。このコアは、プログラミングとデバッグを容易にする標準の ARM 開発ツールもサポートしています。
これらのマイクロコントローラには、プログラム コードとファームウェアを保存するために使用されるオンチップ フラッシュ メモリが含まれています。通常、内部フラッシュは、外部メモリ デバイスを必要とせずに、組み込みアプリケーションに十分なスペースを提供します。内蔵フラッシュにより、命令へのアクセスが速くなり、システム全体の効率が向上します。また、プログラミング後にマイクロコントローラーが独立して動作できるため、ハードウェア設計も簡素化されます。
LPC84x ファミリは、ランタイム データ ストレージとスタック操作のために内部 SRAM を統合しています。このメモリにより、変数、バッファ、および一時処理データに迅速にアクセスできます。高速 SRAM は、CPU が外部メモリを待たずにデータにアクセスできるため、実行速度が向上します。また、組み込みアプリケーション内でのマルチタスク操作もサポートします。
外部デバイスやモジュールを接続するために、複数の通信周辺機器が利用可能です。これらには、シリアル通信用の UART インターフェイス、高速周辺機器通信用の SPI インターフェイス、センサーおよび制御ネットワーク用の I²C インターフェイスが含まれます。これらの内蔵通信ブロックにより、組み込み設計におけるハードウェアの統合が簡素化されます。ディスプレイ、センサー、メモリデバイス、その他のデジタルコンポーネントの接続に使用できます。
LPC84x マイクロコントローラーには、12 ビット アナログ - デジタル コンバーター (ADC) などの統合アナログ機能が含まれています。これにより、デバイスはセンサーまたは外部回路からのアナログ信号を測定できるようになります。一部のバリエーションには、アナログ出力を生成するためのデジタル - アナログ コンバーター (DAC) 機能も含まれています。これらの機能により、マイクロコントローラーは信号と直接インターフェイスできるようになります。
汎用入出力 (GPIO) ピンを使用すると、マイクロコントローラーは外部ハードウェア コンポーネントと対話できます。LPC84x には、複数の機能を 1 つのピンに割り当てることができる柔軟なピン構成機能が含まれています。この柔軟性は、PCB レイアウトを最適化し、利用可能な周辺機器を最大化するのに役立ちます。GPIO ピンは、デジタル入力、出力、または代替周辺機能用に構成できます。
バッテリ駆動アプリケーションでのエネルギー消費を削減するための低電力モードが含まれています。これらのモードにより、マイクロコントローラはアイドル期間中に未使用のペリフェラルを無効にしたり、システム クロック周波数を下げることができます。電源管理機能は、ポータブル デバイスのバッテリ寿命を延ばすのに役立ちます。システムは、必要に応じてすぐにアクティブな動作に戻ることができます。
時間測定、信号生成、イベント制御をサポートするために、さまざまなタイマー モジュールが統合されています。これらには、マルチレート タイマー、状態設定可能なタイマー、およびウォッチドッグ タイマーが含まれます。タイマーを使用すると、モーター制御、通信タイミング、定期的なタスクのスケジューリングなど、組み込みシステムでの正確なタイミング制御が可能になります。これらのモジュールは、システムの信頼性とパフォーマンスを向上させます。

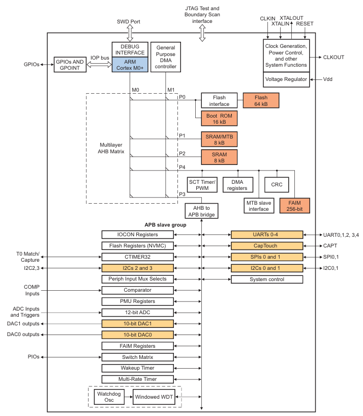
図 2. LPC84x マイクロコントローラーのブロック図
LPC84x アーキテクチャは、組み込み処理タスクを実行するために連携して動作する複数の機能ブロックを統合します。システムの中心には ARM Cortex-M0+ CPU があり、SRAM からのデータにアクセスしながら内部フラッシュ メモリに保存されたプログラム命令を実行します。多層 AHB バス マトリックスはプロセッサとメモリ モジュールおよび周辺機器インターフェイスを接続し、内部コンポーネント間の効率的な通信を可能にします。クロック生成および電源管理ブロックはシステム タイミングを制御し、さまざまなパフォーマンス モードにわたって安定したデバイス動作を保証します。SWD などのデバッグ インターフェイスを使用すると、開発中にファームウェアをプログラムおよびテストできます。タイマー、通信モジュール、アナログ インターフェイスなどのさまざまな周辺機器が内部バス システムを介して接続され、外部デバイスとの対話を提供します。これらのブロックは一緒になって、効率的な組み込み制御のために設計されたコンパクトなマイクロコントローラー アーキテクチャを形成します。
|
パラメータ |
シンボル |
代表値/範囲 |
|
供給電圧 |
VDD |
1.8V~3.6V |
|
アナログ電源電圧 |
VDDA |
1.8V~3.6V |
|
動作電圧 (代表値) |
VDD |
3.3V |
|
電源投入時電圧しきい値 |
VPOR |
~1.5 V (標準値) |
|
ブラウンアウト電圧レベル |
VBOR |
設定可能 (~1.7 ~ 2.7 V) |
|
アクティブモード電流 |
IDD |
デバイスに依存する |
|
ディープスリープ電流 |
IDD(DS) |
非常に低い (μA 範囲) |
|
最大 GPIO 電圧 |
VIO |
VDDまで |
|
動作温度範囲 |
た |
−40℃〜+105℃ |
|
推奨デカップリングコンデンサ |
— |
各 VDD ピン付近で 0.1 µF |
パワーオン リセット (POR) は、LPC84x マイクロコントローラーに初めて電源が投入されたときに自動的に起動する内部リセット メカニズムです。その主な目的は、電源電圧が安全な動作レベルに達するまでシステムをリセット状態に保持することです。デバイスの電源が投入されると、POR 回路が電源電圧を監視し、CPU が命令を途中で実行するのを防ぎます。電圧が安定すると、リセット状態が解除され、プロセッサは内部フラッシュ メモリからコードの実行を開始します。これにより、電源投入後、マイクロコントローラーが常に予測可能な状態で起動することが保証されます。内部アーキテクチャでは、通常動作が開始される前に、リセット システムがクロックおよび電源管理ブロックと対話します。このメカニズムは、LPC84x 起動プロセスの基礎を形成します。
ブラウンアウト リセット (BOR) は、電源電圧が安全な動作しきい値を下回ったときに LPC84x マイクロコントローラーをリセットする保護メカニズムです。その目的は、予期しない動作を引き起こす可能性のある不安定な電圧条件下で CPU が動作するのを防ぐことです。電圧が設定されたレベルを下回ると、BOR 回路がシステム リセットをトリガーし、メモリと周辺機器の状態を保護します。供給電圧が安定したレベルに戻った後、デバイスは通常どおりに再起動します。この機能は、電力変動が発生する可能性のあるシステムで信頼性の高い動作を維持するのに役立ちます。内部アーキテクチャでは、電圧監視回路が電源制御ブロックと連携して動作し、低電圧状態を検出します。その結果、マイクロコントローラーは一時的な電圧低下から安全に回復できます。
外部 RESET ピンは、チップの外部から LPC84x マイクロコントローラーをリセットするためのハードウェア方法を提供します。これにより、外部デバイスまたは制御信号が必要に応じてマイクロコントローラーを強制的にリセット状態にできるようになります。RESET 信号がアクティブになると、プロセッサは命令の実行を停止し、最初の起動状態に戻ります。これにより、特定の運用イベント中にシステムが正常に再起動できるようになります。リセット信号が解放されると、デバイスはファームウェアを再度実行する前に内部の初期化プロセスを実行します。外部リセット制御は、プログラミング、デバッグ、またはシステム監視中によく使用されます。内部システム構造内では、このリセット パスは中央リセット コントローラーに直接接続されています。
ウォッチドッグ リセットは、システム ソフトウェアが正しく動作しなくなったことをウォッチドッグ タイマーが検出したときに発生します。ウォッチドッグ タイマーは、実行中のファームウェアからの定期的な更新を要求することで、プログラムの実行を継続的に監視します。ソフトウェアが予想期間内にタイマーを更新できなかった場合、タイマーが期限切れになり、システムがリセットされます。このメカニズムは、ソフトウェアのクラッシュ、無限ループ、または予期しないファームウェアの障害からシステムを保護します。リセットが発生すると、マイクロコントローラーが再起動し、プログラムの実行を再び開始します。内部アーキテクチャでは、ウォッチドッグ タイマーはシステム制御ロジックおよびタイマーと並行して動作します。その目的は、システム全体の信頼性を向上させ、組み込みシステムの継続的な動作を維持することです。
1. 電源の安定化
デバイスに初めて電圧が印加されると、内部回路は電源電圧が安定するまでに短い時間を必要とします。この段階では、内部レギュレータと電源管理ブロックが CPU と周辺機器に適切な電圧レベルを確立します。この安定化が行われている間、マイクロコントローラーは非アクティブなままになります。これにより、電源投入初期段階での信頼性の低い動作が防止されます。安定した電圧により、内部ロジック回路が正しく動作することが保証されます。
2. パワーオン リセットの有効化
電源が安定し始めると、パワーオン リセット回路がプロセッサをリセット状態に保ちます。このリセットにより、電圧が安全なレベルに達するまで CPU は命令を実行できなくなります。リセット コントローラーは、この段階で供給電圧を継続的に監視します。電圧が必要なしきい値を超えた場合にのみ、リセットが解除され始めます。これにより、マイクロコントローラーがクリーンなシステム状態で起動することが保証されます。
3. 内部クロックの初期化
リセット条件がクリアされると、マイクロコントローラーは内部クロック システムを初期化します。クロック ジェネレータは内部発振器を起動し、CPU と周辺機器の動作にタイミングを提供します。このクロックは、システム実行の主なタイミング基準になります。プロセッサは、安定したクロック ソースがなければ命令を実行できません。したがって、クロックの初期化はシステム起動の重要な段階です。
4. メモリの初期化
次の段階では、プロセッサはプログラムが使用する内部メモリ構造を準備します。フラッシュ メモリはファームウェアの命令を提供し、SRAM はランタイム データを保存します。割り込み処理に使用するベクタテーブルもシステムが用意します。このメモリ設定により、プロセッサはプログラムのエントリ ポイントを正しく見つけることができます。メモリを適切に初期化すると、ファームウェアがスムーズに実行されます。
5. 周辺機器の初期化
メモリの準備後、システムは重要な内部周辺機器を有効にします。これらの周辺機器には、ファームウェアに必要なタイマー、通信モジュール、制御レジスタが含まれる場合があります。一部の周辺機器は、アプリケーション ソフトウェアがアクティブ化するまで無効のままです。初期化段階では、基本的なシステム環境の準備が整っていることが確認されます。このステップでは、アプリケーションを実行できるようにデバイスを準備します。
6. ファームウェアの実行が開始されます
すべての内部初期化手順が完了すると、プロセッサはフラッシュ メモリに保存されているファームウェアの実行を開始します。通常、実行はプログラム コードで定義されたリセット ベクトルから開始されます。この時点から、組み込みアプリケーションがシステム動作を制御します。ファームウェアは周辺機器を構成し、入力信号を処理し、システム タスクを実行します。これは、ハードウェアの起動からアプリケーションの実行時への移行を示します。
• 電源投入時の電圧上昇が遅い
電源電圧の上昇が遅すぎると、内部リセット回路が予期せぬ動作をする可能性があります。ランプ速度が遅いと、適切なリセット解除が遅れ、デバイスの初期化に影響を与える可能性があります。一部のシステムでは、電圧が完全に安定する前に CPU が起動を試みる場合があります。これにより、起動時の動作が不安定になる可能性があります。
• 電源のノイズまたは不安定性
電源ライン上の電気ノイズは、マイコンの安定した起動を妨げる可能性があります。ノイズにより一時的な電圧降下が発生し、意図しないリセットが引き起こされる可能性があります。これらの変動は内部クロックやロジック回路に影響を与える可能性があります。その結果、マイクロコントローラーが繰り返し再起動する可能性があります。
• デカップリングコンデンサが不十分です
マイクロコントローラーの電源ピン近くのデカップリングが不十分だと、起動時に電圧が不安定になる可能性があります。チップ内の電流の急速な変化には、電源を安定させるために近くのコンデンサが必要です。適切にデカップリングしないと、電圧スパイクが発生する可能性があります。この不安定性はシステムの初期化に影響を与える可能性があります。
• 起動時の電圧降下
電源が起動時に十分な電流を供給できない場合、電圧が一時的に低下することがあります。この状況はブラウンアウト リセット状態を引き起こす可能性があります。このようなドロップは、システム内の他のコンポーネントが同時に起動すると発生する可能性があります。これらの一時的な低下により、起動プロセスが中断される可能性があります。
•リセット信号の不安定性
電源投入時に変動する外部リセット信号により、リセットが繰り返される可能性があります。リセット信号が安定していない場合、マイクロコントローラーは初期化を完了できない可能性があります。これにより、ファームウェアが正常に実行できなくなる可能性があります。確実な起動には、安定したリセット条件が必要です。
• 不適切なクロック ソースの可用性
システムが正しく起動しない外部クロック ソースに依存している場合、CPU が正しく動作しない可能性があります。安定したクロック信号がなければ、命令の実行を開始できません。これにより、システムが応答しなくなったように見える場合があります。クロックの安定性は、マイクロコントローラーの通常の起動にとって重要です。
• 電源電圧の安定性を確認する
トラブルシューティングの最初の手順は、オシロスコープまたはマルチメーターを使用してマイクロコントローラーの電源電圧を測定することです。起動中、電圧は推奨動作範囲内にとどまる必要があります。突然の低下やスパイクは、電源が不安定であることを示している可能性があります。電源投入時に電圧波形を観察すると、隠れた問題が明らかになる可能性があります。安定した電圧は、マイクロコントローラーの初期化を確実に行うために重要です。
• リセット信号のタイミングを確認する
リセット信号は安定した状態を維持し、電源投入プロセスと適切に同期する必要があります。多くの場合、リセット ピンを監視して、起動時に期待どおりに動作することを確認します。リセット信号が不安定またはノイズが多いと、システムが繰り返し再起動される可能性があります。リセット タイミングを検証することで、電力が安定した後にのみ初期化が行われるようになります。正しいリセット動作により、適切なシステム起動がサポートされます。
• 電源フィルタリングの検査
デカップリング コンデンサなどの電力フィルタ コンポーネントは慎重に検査する必要があります。これらのコンデンサは、電流が急激に変化しても安定した電圧を維持するのに役立ちます。不適切な配置や不十分な静電容量により、電圧ノイズがマイクロコントローラーに影響を与える可能性があります。適切なフィルタリングを確保することで、起動の信頼性が向上します。ハードウェア検査では、コンデンサの欠落または不適切な配置が判明することがよくあります。
• クロックソースの動作を確認する
プロセッサが命令を実行するには、システム クロックが正しく開始される必要があります。発振器信号をチェックして、適切に動作していることを確認します。クロック ソースが起動しない場合、CPU はファームウェアを実行できません。クロック信号を監視すると、タイミング回路が正しく機能しているかどうかを判断できます。通常の起動には、信頼性の高いクロック動作が必要です。
• ファームウェアの初期化コードを調べる
ファームウェア内のスタートアップ コードは、システムの初期化動作に影響を与える可能性があります。リセット ハンドラーとシステム初期化ルーチンを確認してください。システム レジスタまたはペリフェラルの構成が正しくないと、通常の動作が遅れる可能性があります。スタートアップ コードを検証すると、ファームウェアがハードウェアを正しく初期化することが保証されます。ソフトウェア検査はハードウェアのデバッグを補完します。
• デバッグツールを使用して起動時の動作を観察する
SWD などのデバッグ インターフェイスを使用すると、起動中のプロセッサのアクティビティを監視できます。デバッグ ツールを使用して、CPU がメイン プログラムのエントリ ポイントに到達したかどうかを確認します。ブレークポイントとデバッグ ログは、初期化がどこで停止するかを明らかにするのに役立ちます。この方法により、初期起動段階でのシステムの動作に関する貴重な洞察が得られます。
LPC84x マイクロコントローラーの信頼性の高い起動は、安定した電力、正しいリセット動作、および適切に動作するクロック システムに依存します。重要な起動段階には、電源の安定化、リセットの解除、クロックのセットアップ、メモリの準備、ファームウェアの実行が含まれます。電圧降下、ノイズ、不十分なデカップリング、または不安定なリセット信号などの問題により、このプロセスが中断される可能性があります。慎重な電源設計と体系的なトラブルシューティングにより、一貫した起動と安定したシステム動作が保証されます。
お問い合わせを送ってください、すぐに返信します。
LPC84x マイクロコントローラーは、低消費電力とコンパクトなハードウェアを必要とする組み込みシステムでよく使用されます。一般的なアプリケーションには、産業用制御システム、センサー インターフェイス、家庭用電化製品、IoT デバイスなどがあります。
Keil MDK、MCUXpresso IDE、IAR Embedded Workbench などの ARM 互換ツールを使用して、LPC84x デバイスをプログラムできます。これらの環境は、デバッグ、コンパイル、ファームウェア開発をサポートします。
いいえ、LPC84x にはシステム クロックを生成できる内部発振器が含まれています。ただし、アプリケーションによっては、タイミング精度を高めるために外部水晶振動子を使用する場合があります。
ほとんどの LPC84x デバイスは、最大約 30 MHz のクロック速度で動作します。この速度により、低消費電力を維持しながら効率的な処理が可能になります。
はい、LPC84x デバイスは、アイドル期間中のエネルギー消費を削減する複数の低電力モードで設計されています。そのため、ポータブル電子機器、IoT ノード、バッテリー駆動の組み込みシステムに適しています。
03/10/2026で公開されています
03/9/2026で公開されています
04/19/8000で公開されています 147781
04/19/2000で公開されています 112062
04/19/1600で公開されています 111352
04/19/0400で公開されています 83816
01/1/1970で公開されています 79630
01/1/1970で公開されています 66998
01/1/1970で公開されています 63124
01/1/1970で公開されています 63057
01/1/1970で公開されています 54097
01/1/1970で公開されています 52208