
BC548 は、電子回路の信号の切り替えや増幅などのタスク用に設計された広く使用されているNPN双極ジャンクショントランジスタです。スイッチとして使用すると、最大500mAの負荷を処理でき、さまざまな低電力アプリケーションに汎用性があります。このトランジスタには3つのバリエーションがあります。 BC548A、 BC548B、 そして BC548C。これらのモデルの主な違いは、DC電流ゲイン値にあります。
BC548Aのゲインは110〜220の範囲ですが、BC548Bのゲイン範囲は200〜450、BC548Cは最高範囲の420〜800を提供します。これらの値は、トランジスタが信号を増幅できるかどうかを決定します。回路のニーズに基づいて適切なバリアントを選択することが重要です。増幅または切り替えタスクに取り組んでいるかどうかにかかわらず、BC548は信頼できる効率的なソリューションを提供します。
BC548トランジスタは、ベース端子の小さな電流を使用して、コレクターとエミッタ端子の間のより大きな電流の流れを制御することで動作します。正しく動作するには、ベースに供給される電流は5mA以下に制限する必要があります。ベースピンが地面に接続されている場合、コレクターとエミッタの間の接続が開いたままで、電流が流れるのを防ぎます。
信号がベース端子に適用されると、この接続を閉じて、コレクターとエミッタの間を流れるようになります。この状態は飽和領域と呼ばれ、トランジスタは完全に「オン」であり、最大500mAの電流を処理できます。一方、ベースへの信号が削除されると、トランジスタはカットオフ領域に入り、完全に「オフ」し、電流の流れを停止します。
ベース端子の電圧をわずかに上げると、コレクターとエミッタを通る電流が大幅に変化する可能性があります。エミッタ端子は、他の端子と比較して大きくドープされているため、コレクター電圧がベース電圧よりも高くなります。この動作により、BC548は信号を効果的に増幅することができ、多くの切り替えおよび増幅タスクに信頼できる選択肢となります。
BC548トランジスタには3つの端子があり、それぞれがその動作で明確な役割を果たしています。これらの端子は、ドーピングレベルと回路内の特定のタスクの点で異なります。ピン構成を理解すると、回路でトランジスタを正しく接続できます。

•PIN-1(コレクター):これは、電流がトランジスタに入る場所です。回路の主な電流流の入力端子として機能します。
•ピン2(ベース):ベース端子はトランジスタの制御点です。ここで適用される小さな電流は、コレクターとエミッタの間に大きな流れる電流を調節します。
•PIN-3(エミッター):これは、回路を通るパスを完了した後、電流がトランジスタを出る端子です。
BC548トランジスタの機能と仕様については、その機能と設計に関する洞察を提供するために、以下に詳しく説明しています。
| パラメーター | 価値 |
| トランジスタタイプ | 双極、npn |
| ピンの数 | 3 |
| パッケージタイプ | to-92 |
| 最大コレクター電流(IC) | 500mA |
| 最大コレクターエミッター電圧(VCE) | 30V |
| 最大コレクターベース電圧(VCB) | 30V |
| 最大エミッターベース電圧(VEB) | 5V |
| 遷移周波数(FT) | 150 MHz |
| 最大のコレクター散逸 | 625 MW |
| DC現在のゲイン(HFE) | 110〜800 |
| 動作および保管温度範囲 | -55°C〜 +150°C |
| マウントタイプ | スルーホール |
| 水分感度レベル(MSL) | 1(無制限) |
| 最大電力 | 500 MW |
• BC547
• BC549
• BC550
• 2N2222
• 2N3904
• 2N3906
• BC557
• BC558
•BC556
BC548トランジスタがうまく機能し、長期にわたって持続するようにするには、いくつかの安全対策に従うことが重要です。それらを超えると損傷を引き起こす可能性があるため、常に推奨される仕様に固執します。たとえば、トランジスタの容量を超えているため、30Vまたは500mA以上を必要とする負荷を接続することは避けてください。
ピン接続に細心の注意を払ってください。トランジスタのピンを正しく接続する必要があります。それらを逆転または誤って置くと、誤動作や永続的な損傷が発生する可能性があります。ベースターミナルで適切な抵抗器を使用することも同様に重要です。これにより、ベースに流れる電流を制御するのに役立ちます。これは5MAを超えてはなりません。
最後に、動作温度が-55°Cから +150°Cの範囲内であることを確認してください。過度の熱または寒さは、トランジスタのパフォーマンスを低下させるか、失敗につながる可能性があります。これらの簡単な手順に従うことで、プロジェクトでBC548トランジスタを最大限に活用できます。
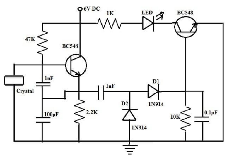
BC548トランジスタを使用して構築されたクリスタルテスター回路は、クリスタルコンポーネントが適切に機能しているかどうかを確認するためのシンプルで効果的な方法です。クリスタルは、特定の周波数を生成するのに役立つため、多くの電子プロジェクトの重要な部分です。この回路はオシレーターを形成し、結晶が機能している場合、回路のLEDが点滅して正しく機能していることを示します。
この回路を作成するには、6V DC電源、2つのBC548トランジスタ、2つの1N914ダイオード、LED、2.2kΩ、47kΩ、1kΩ、および10kΩの抵抗など、いくつかの基本的なコンポーネントが必要です。さらに、値0.1µF、1NF、および100PFのコンデンサが必要です。図に続いて回路を組み立てると、セットアップを使用すると、クリスタルを簡単にテストできます。
結晶が接続されると、回路は振動を生成し、最初のBC548トランジスタをトリガーします。次に、信号はダイオードによって修正され、コンデンサによってフィルタリングされ、2番目のBC548トランジスタに到達し、LEDがアクティブになります。輝くLEDは働く結晶を示しますが、結晶が故障していることを示唆する光はありません。このシンプルなテスターは、時間を節約し、プロジェクトで使用される結晶が必要に応じて機能していることを確認できます。

この回路では、2つのBC548トランジスタを使用して、結晶の機能をテストします。6V電源を搭載した回路は、各コンポーネントの前に抵抗器を配置することにより、電流の流れを安全に制御するように設計されています。テスト中のクリスタルは、最初のトランジスタ(T1)のベース端子に直接接続されています。
結晶が振動を生成すると、T1がトリガーされ、1N914ダイオードを通過する出力が生成されます。これらのダイオードは信号を修正し、それが2番目のトランジスタ(T2)のベースに到達する前にコンデンサによってろ過されます。T2は信号を増幅し、クリスタルが正しく機能している場合はLEDを照らします。
LEDが輝いていない場合、クリスタルは故障するか損傷しています。このセットアップは、特に精密発振器が必要な高周波プロジェクトで、結晶の動作を迅速に検証するのに非常に役立ちます。この回路のシンプルさと信頼性により、結晶が予想どおりに機能していることを保証するための貴重なツールになります。
このトランジスタは、高度なプロセステクノロジーを使用して構築されており、広範囲の回路で効率的かつ確実に動作するようにします。使用されたテクノロジーにより、スイッチングタスクと増幅タスクの両方に適しているため、パフォーマンスの優位性が得られます。
BC548トランジスタは、非常に低いエラー電圧を生成するように設計されています。これは、高精度で動作し、回路の安定性を維持することを意味します。この機能により、精度を必要とする回路に信頼できる選択肢があります。
オンとオフ状態を迅速に切り替える能力により、BC548は速いスイッチングアプリケーションに最適です。デジタルサーキットで作業している場合でも、周波数依存のセットアップでも、クイックレスポンスによりスムーズなパフォーマンスが保証されます。
トランジスタは完全な電圧操作をサポートし、その使用に柔軟性を高めます。最大コレクターからエミッターへの電圧を効果的に処理し、定格制限内で安全で一貫した動作を確保できます。
最大電流定格は500MAで、BC548は複数のコンポーネントを同時に駆動できます。その電力処理能力は、LEDの駆動からリレーまで、さまざまなアプリケーションにも適しています。
BC548は、バリアントに応じて、110〜800の範囲のDC電流ゲインが高くなっています。これにより、特に低電力オーディオおよび信号処理回路で信号を増幅するのに非常に効果的です。
BC549やBC550などの同様のトランジスタと比較して、BC548はノイズが少なくなります。これにより、オーディオアンプや機密信号増幅など、ノイズリダクションが優先事項である回路に最適なオプションになります。
最大500mAを処理する能力のおかげで、BC548はさまざまなコンポーネントを駆動できます。多くの場合、統合回路、その他のトランジスタ、LED、およびリレーで使用されるため、多くの電子アプリケーションで多用途の選択肢になります。
BC548トランジスタは、弱い信号を増幅するためにダーリントンペアで一般的に使用されています。別のトランジスタとペアリングすることにより、信号強度を大幅に向上させ、高い増幅を必要とするアプリケーションに最適です。
このトランジスタは、センサー回路の重要なコンポーネントであり、電子システムでさらに使用するためにセンサーから信号を処理および増幅するのに役立ちます。
最大500mAの負荷を処理する機能により、BC548はLED、リレー、同様の低電力デバイスなどの小さな負荷を駆動するのに最適です。
BC548は、音を増幅するためのオーディオサーキットでよく使用されます。また、LEDドライバー、リレードライバー、スイッチングモジュールなど、さまざまなドライバーモジュールでも使用されています。
これは、信号アンプ、プッシュプルアンプ、オーディオアンプなどのさまざまなタイプのアンプモジュールで広く使用されています。その高いゲインと低ノイズは、これらのアプリケーションに最適な選択となります。
オーディオプリアンプ、タッチスイッチ、LEDフラッシュ回路、RF回路、熱センサー、PWM(パルス幅変調)システムなど、多数の汎用回路にBC548があります。
高速スイッチング速度のおかげで、BC548は迅速なスイッチングデバイスとアラーム回路で使用されています。これらのアプリケーションは、遅延なしで迅速にオンとオフをオフにする能力の恩恵を受けます。
BC548は、さまざまな電子プロジェクトで、BC547や2N3904などの他の多くの汎用トランジスタを置き換えることができ、同様のコンポーネントの多用途の代替品になります。
500MAコレクターの電流定格により、BC548は幅広い負荷を駆動でき、複数のコンポーネントを同時に電力供給する必要がある回路に適しています。
その優れたコレクターの散逸と高DC電流ゲインにより、BC548は回路の増幅前と増幅前の両方の段階で使用するのに理想的です。これにより、明確な信号処理と効率的なパフォーマンスが保証されます。
お問い合わせを送ってください、すぐに返信します。
12/26/2024で公開されています
12/26/2024で公開されています
04/18/8000で公開されています 147778
04/18/2000で公開されています 112027
04/18/1600で公開されています 111351
04/18/0400で公開されています 83780
01/1/1970で公開されています 79578
01/1/1970で公開されています 66969
01/1/1970で公開されています 63107
01/1/1970で公開されています 63041
01/1/1970で公開されています 54097
01/1/1970で公開されています 52191