
MC9328MX21CVM 現在はNXPの一部であるFreescale Semiconductorによって開発されたI.MX21マイクロプロセッサファミリーのメンバーです。最大266 MHzまでのARM926EJ-Sコアの周りに構築されたこのデバイスは、マルチメディアおよび組み込みアプリケーションに効率的な処理を提供するように設計されています。より広いi.mx21ファミリは同じコアアーキテクチャを共有していますが、パッケージングの寸法、熱グレード、コンプライアンスオプションの違いを持つさまざまなニーズに対応するための複数のバリエーションを提供します。これらのバリエーションにより、シリーズ全体でソフトウェアの互換性を維持しながら、コスト、パフォーマンス、フォームファクターの要件のバランスをとることができました。
MC9328MX21CVMをお探しですか?現在の在庫、リードタイム、価格を確認するには、お問い合わせください。

MC9328MX21CVMシンボル

MC9328MX21CVMフットプリント

MC9328MX21CVM 3Dモデル
• ARM926EJ-Sプロセッサコア
MC9328MX21CVMは、最大266 MHzで実行されるARM926EJ-Sコアを搭載しており、パフォーマンスと低電力消費のバランスを提供します。Java Accelerationを含む高度な命令セットをサポートし、マルチメディアや組み込みアプリケーションに適しています。
• オンチップキャッシュ
16 kb命令キャッシュと16 kbのデータキャッシュを統合します。これらは、頻繁な外部メモリアクセスの必要性を減らすことにより、実行速度と効率を改善するのに役立ちます。
• 強化されたマルチメディアアクセラレータ(EMMA)
このデバイスには、ハードウェアベースのビデオアクセラレーションが含まれており、QVGA解像度でのMPEG-4や30フレームあたり30フレームなどのフォーマットのスムーズな再生を可能にします。これにより、CPU負荷が削減され、全体的なマルチメディアパフォーマンスが向上します。
• 高度なディスプレイサポート
組み込みのLCDコントローラー、スマートLCDコントローラー、およびCMOSセンサーインターフェイスを備えています。これらのモジュールにより、ポータブルデバイス用のグラフィカルディスプレイとカメラ入力のシームレスな処理が可能になります。
• 柔軟なメモリインターフェイス
プロセッサは、SDRAM、NAND FlashをECC、PCMCIA/CompactFlash、および一般的な外部インターフェイスモジュール(EIM)をサポートします。この柔軟性により、組み込みシステムのさまざまなストレージタイプと簡単に統合できます。
• リッチな接続オプション
USB On-The-Go、UARTS、SPI、I²C、SSI/I²S用のオーディオ用の複数のインターフェイス、1線コントローラーを含む複数のインターフェイスを提供します。デュアルMMC/SDスロットとIRDAサポートにより、有線通信とワイヤレス通信の両方を処理できます。
• システムの制御とタイミング
このデバイスは、タイマー、PWMモジュール、ウォッチドッグタイマー、および時計を統合します。これらは、長期運用における正確なタイミング、電力制御、およびシステムの安定性を確保します。
• 低電力操作
MC9328MX21CVMは、アクティブ、睡眠、およびスタンバイモードをサポートする高度な電力管理で設計されています。フル稼働中は約120 MAしか消費し、スタンバイは1 MA未満で、ポータブルシステムでバッテリー寿命が延長されます。
• 産業用の信頼性
289ピンのMAPBGAにパッケージ化され、広い工業温度範囲(–40°C〜 +85°C)で動作します。また、AEC-Q100の資格を満たし、過酷な環境で耐久性を確保します。
• 統合されたデバッグとDMAサポート
プロセッサには、JTAGデバッグインターフェイスとダイレクトメモリアクセス(DMA)コントローラーが含まれます。これらの機能は、ソフトウェア開発を合理化し、組み込みアプリケーションのデータ転送効率を改善します。

MC9328MX21CVMのI.MX21ブロック図は、チップの構築方法とそれがサポートする機能を示しています。中央には、メインプログラムを実行する命令とデータキャッシュが組み込まれたARM926EJ-Sプロセッサがあります。システムコントロールブロックは、スタートアップ、クロック生成、デバッグを処理し、標準のI/Oブロックは、基本システムタスクのタイマー、ウォッチドッグ、PWM、GPIO、およびDMAコントローラーを提供します。LCD/SLCDコントローラー、カメラインターフェイス(CSI)、キーパッドサポートなどの人間のインターフェイス機能は、チップを画面と入力デバイスに直接接続します。
マルチメディアの場合、Emma Acceleratorはビデオの再生と処理を管理し、CPUのワークロードを削減します。接続性も強力で、USB OTG、UART、SPI、I²C、IRDA、1線、およびオーディオインターフェイスが周辺機器や外部デバイスとリンクするためのオーディオインターフェイスがあります。メモリ側では、チップはSDRAM、NAND Flash、PCMCIA/CF、およびMMC/SDカードで動作し、柔軟なストレージ拡張を提供します。全体として、I.MX21は、処理、マルチメディア、接続、およびメモリサポートを組み込んだアプリケーション用の1つの効率的なプラットフォームに組み合わせています。

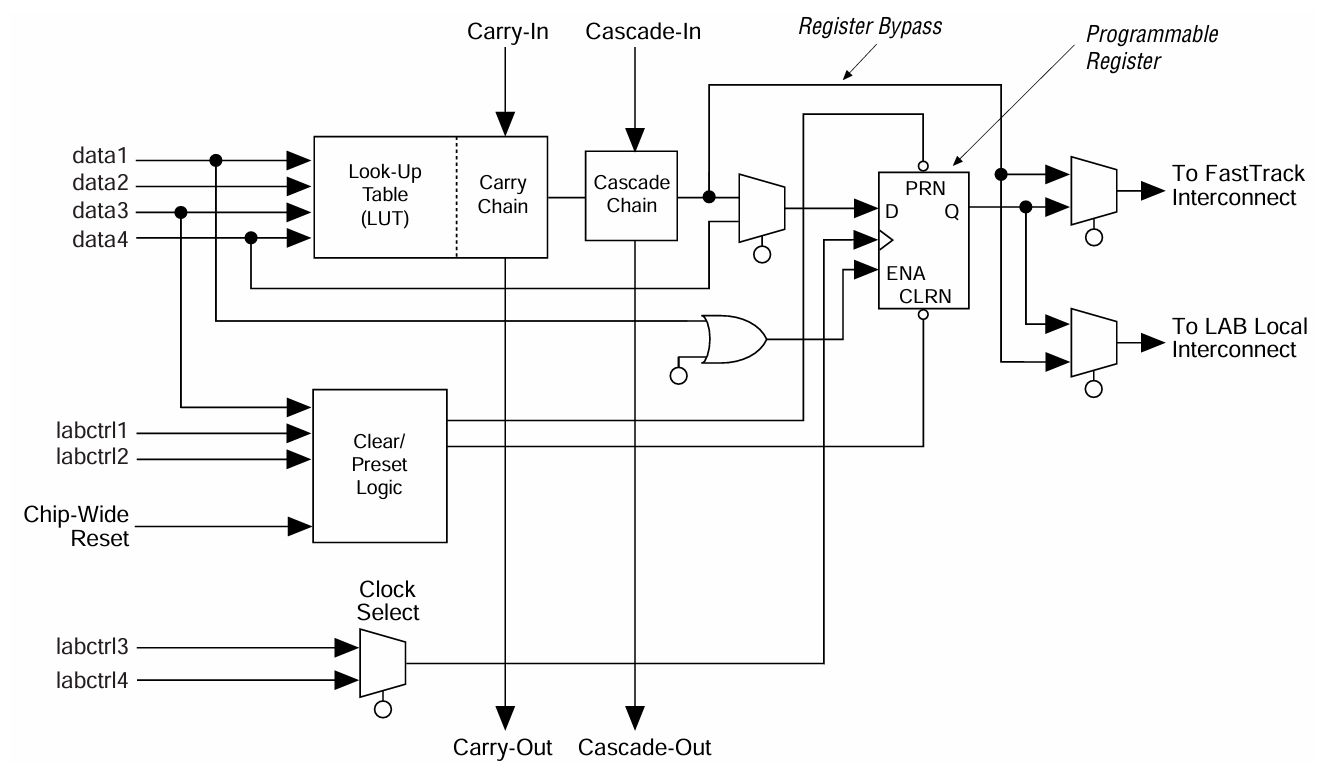
MC9328MX21CVMのマルチメディアアクセラレータ(EMMA)は、メインアームコアが過負荷にならないようにビデオと画像のタスクをスピードアップするように構築されています。ルックアップテーブル(LUT)は、入力データが処理される場所であり、キャリーおよびカスケードチェーンは複数の段階で数学と論理操作の処理に役立ちます。これにより、チップはピクセルとマルチメディアデータをより迅速に処理できます。プログラム可能なレジスタは結果を一時的に保存し、システムクロックで動作しますが、クリア/プリセットロジックにより、システムを適切にリセットまたは初期化できるようにします。クロック選択ブロックを使用すると、システムがマルチメディア関数の適切なタイミングソースを選択できます。最後に、出力は、高速転送用のFastTrack Interconnectまたは近くの回路を使用するためのローカルインターコネクトのいずれかに移動できます。全体として、EMMAはビデオの再生、エンコード、画像処理をより速く効率的にし、組み込みアプリケーションの節約を節約します。
|
タイプ |
パラメーター |
|
メーカー |
NXP USA Inc./ Freescale
半導体 |
|
シリーズ |
I.MX21 |
|
パッケージング |
トレイ |
|
パーツステータス |
廃止 |
|
コアプロセッサ |
ARM926EJ-S |
|
コア/バス幅の数 |
1コア、32ビット |
|
スピード |
266 MHz |
|
RAMコントローラー |
SDRAM |
|
グラフィックの加速 |
いいえ |
|
ディスプレイとインターフェイスコントローラー |
キーパッド、LCD |
|
USB |
USB 1.x(2) |
|
電圧 - I/O |
1.8 V、3.0 V |
|
動作温度 |
-40°C〜85°C(TA) |
|
取り付けタイプ |
表面マウント |
|
パッケージ /ケース |
289-LFBGA |
|
サプライヤーデバイスパッケージ |
289-PBGA(17×17) |
|
追加のインターフェイス |
1-Wire、I²C、I²S、SPI、SSI、MMC/SD、UART |
|
基本製品番号 |
MC9328MX21 |
1。ポータブルマルチメディアデバイス
MC9328MX21CVMは、MP3プレーヤー、ハンドヘルドPDA、デジタルカメラなどのポータブルマルチメディア製品に適しています。統合されたマルチメディアアクセラレータ(EMMA)により、CPUを重視せずにスムーズなビデオ再生とオーディオ処理が可能になります。このパフォーマンスと低消費電力の組み合わせにより、バッテリー寿命が延長されるため、外出先の家電に最適です。
2。スマートフォンとメッセージングデバイス
LCDディスプレイ、カメラインターフェイス、複数の接続オプションをサポートすることで、プロセッサはスマートフォンとメッセージングデバイスに強い選択肢です。ビデオの再生、オーディオストリーミング、およびモバイル通信に適した効率的なストレージ管理を可能にします。低電力設計により、これらのデバイスは軽量で応答性が高く、バッテリーに優しいものを保証します。
3.家電とWebアプライアンス
MC9328MX21CVMは、ポータブルWebブラウザー、ワイヤレスコミュニケーター、インタラクティブガジェットなどの製品の接続性、メモリ拡張、およびマルチメディアサポートのバランスの取れた組み合わせを提供します。USB OTG、MMC/SDサポート、およびネットワークインターフェイスにより、接続されたデバイスの構築に柔軟性が得られます。これらの機能により、豊富な機能を必要とするコストに敏感な製品にとって魅力的です。
4。産業および自動車用途
産業用グレードの温度範囲と堅牢な信頼性のおかげで、MC9328MX21CVMは、埋め込まれた産業および自動車システムでも使用できます。頑丈な操作が必要な環境で、グラフィカルディスプレイ、データロギング、および制御インターフェイスをサポートします。その電力効率と複数のI/Oインターフェイスにより、車両のインフォテインメントシステム、制御ユニット、または携帯用工業用ツールに簡単に統合できます。
5。ビデオおよび監視システム
プロセッサのハードウェアアクセラレーションとカメラセンサーインターフェイスにより、低電力のビデオキャプチャと再生システムに適しています。ストレージと表示機能を提供しながら、ビデオエンコードとデコードタスクを処理できます。これにより、エネルギー効率とコンパクトサイズが重要なエントリーレベルのビデオ監視または監視デバイスで価値があります。
|
仕様 |
MC9328MX21CVM |
MC9328MX21CVK |
MC9328MX21VM |
MC9328MX21VK |
MC9328MX21DVM |
MC9328MX21DVK |
|
プロセッサコア |
ARM926EJ-S、266 MHz |
ARM926EJ-S、266 MHz |
ARM926EJ-S、266 MHz |
ARM926EJ-S、266 MHz |
ARM926EJ-S、266 MHz |
ARM926EJ-S、266 MHz |
|
オンチップキャッシュ |
16 kb i-cache + 16 kb d-cache |
16 kb i-cache + 16 kb d-cache |
16 kb i-cache + 16 kb d-cache |
16 kb i-cache + 16 kb d-cache |
16 kb i-cache + 16 kb d-cache |
16 kb i-cache + 16 kb d-cache |
|
マルチメディアサポート |
Emma(MPEG-4、Video Accel。)、LCDC、CSI |
Emma(MPEG-4、Video Accel。)、LCDC、CSI |
Emma(MPEG-4、Video Accel。)、LCDC、CSI |
Emma(MPEG-4、Video Accel。)、LCDC、CSI |
Emma(MPEG-4、Video Accel。)、LCDC、CSI |
Emma(MPEG-4、Video Accel。)、LCDC、CSI |
|
メモリインターフェイス |
SDRAM、NAND W/ECC、PCMCIA/CF、MMC/SD |
SDRAM、NAND W/ECC、PCMCIA/CF、MMC/SD |
SDRAM、NAND W/ECC、PCMCIA/CF、MMC/SD |
SDRAM、NAND W/ECC、PCMCIA/CF、MMC/SD |
SDRAM、NAND W/ECC、PCMCIA/CF、MMC/SD |
SDRAM、NAND W/ECC、PCMCIA/CF、MMC/SD |
|
接続性 |
USB OTG、UARTS、SPI、I²C、SSI/I²S、IRDA、1ワイヤ |
USB OTG、UARTS、SPI、I²C、SSI/I²S、IRDA、1ワイヤ |
USB OTG、UARTS、SPI、I²C、SSI/I²S、IRDA、1ワイヤ |
USB OTG、UARTS、SPI、I²C、SSI/I²S、IRDA、1ワイヤ |
USB OTG、UARTS、SPI、I²C、SSI/I²S、IRDA、1ワイヤ |
USB OTG、UARTS、SPI、I²C、SSI/I²S、IRDA、1ワイヤ |
|
パッケージタイプ |
MAPBGA-289 |
MAPBGA-289 |
MAPBGA-289 |
MAPBGA-289 |
MAPBGA-289 |
MAPBGA-289 |
|
ピッチ /サイズ |
0.8 mm / 17×17 mm |
0.65 mm / 14×14 mm |
0.8 mm / 17×17 mm |
0.65 mm / 14×14 mm |
0.8 mm / 17×17 mm |
0.65 mm / 14×14 mm |
|
温度範囲 |
–40°C〜 +85°C |
–40°C〜 +85°C |
0°C〜 +70°C |
0°C〜 +70°C |
–30°C〜 +70°C |
–30°C〜 +70°C |
|
学年 |
産業 |
産業 |
コマーシャル |
コマーシャル |
拡張 |
拡張 |
|
ライフサイクルステータス |
廃止 |
廃止 |
廃止 |
廃止 |
廃止 |
廃止 |
MC9328MX21CVMをプログラミングする前に、このプロセッサはマルチメディア、メモリ、および接続機能を組み合わせて設計されたI.MX21ファミリの一部であることを理解することが重要です。プログラミングには、ハードウェアの初期化とソフトウェア構成の両方が含まれ、安定した効率的なシステム操作を確保します。
1。参照ドキュメント
最初のステップは、MC9328MX21CVMのデータシートと参照マニュアルを確認することです。これらのドキュメントは、レジスタマップ、クロックセットアップ、ピン機能、ブートモードの詳細を提供します。これがなければ、後のステップでの誤解により、スタートアップの失敗や不安定なパフォーマンスが発生する可能性があります。
2。ハードウェアとブート構成
次に、デバイスの要件に従って電源、クロック入力、およびリセット回路を構成します。ブート構成ピンは、プロセッサがFlash、Nand Flash、またはシリアルソースからの初期コードのロード方法を決定します。この段階での正しいセットアップにより、CPUにリセット後に有効な実行パスが確保されます。
3。ピン多重化(I/Oセットアップ)
MC9328MX21CVMは多重化されたピンを使用します。つまり、1つのピンが複数の機能を提供できることを意味します。関数マルチプレックス制御レジスタ(FMCR)を介して、UART、SPI、LCDなどの周辺機器にピンを割り当てます。適切なI/O構成は、周辺機器が予想どおりに通信することが重要です。
4。クロックおよびタイマーの初期化
プロセッサには、コア、周辺機器、マルチメディアモジュールのクロックソースが必要です。クロック生成モジュールのセットアップにより、各サブシステムが正しい速度で実行されることが保証されます。その後、タイマーとウォッチドッグを有効にして、システムのタイミングと安全性を提供できます。
5。メモリ構成
SDRAM、NANDフラッシュ、MMC/SDなどの外部メモリは、適切なタイミングと制御信号で初期化する必要があります。プロセッサは、NANDのエラー補正(ECC)をサポートし、信頼性を向上させます。正しいメモリセットアップにより、システムはコードまたはデータを効率的にロードおよび保存できます。
6。末梢初期化
メモリ後、UART、USB OTG、I²C、オーディオインターフェイスなどの標準の周辺機器を有効にして構成します。各モジュールは、ボーレート、転送モード、および割り込み設定が定義されている専用のレジスタを介して制御されます。この手順により、システムは外部デバイスと接続および対話できます。
7。ブートローダーまたはOSの読み込み
ハードウェアが安定したら、ブートローダーまたはオペレーティングシステムをSDRAMまたはフラッシュにロードします。ブートローダーは実行環境をセットアップし、プログラムを正しいアドレスに向けます。この時点で、プロセッサはユーザーレベルのアプリケーションの実行を開始できます。
8。マルチメディアアクセラレータ構成
マルチメディア機能が必要な場合、強化されたマルチメディアアクセラレータ(EMMA)とLCD/CSIコントローラーを構成する必要があります。これらのハードウェアブロックは、ビデオの再生、画像キャプチャ、表示の更新を管理します。それらを使用すると、CPUからの重い処理タスクがあり、効率が向上します。
9。デバッグと検証
コアと周辺機器が実行されている場合、JTAGまたは同様のデバッグツールを使用してシステムをテストします。メモリが読み取り/書き込み、末梢出力、およびマルチメディア関数が意図したとおりに動作しているかどうかを確認してください。この段階でデバッグすると、アプリケーションに展開する前に安定性が確保されます。
10。パワーとパフォーマンスの最適化
最後に、低電力モードを構成し、システムの安全性のためにウォッチドッグを有効にします。データ転送にDMAコントローラーを使用すると、CPU負荷も減少し、効率が向上します。パワーとパフォーマンスの両方を最適化するのは、システムに応答性の高いものを維持しながら、ポータブルアプリケーションのバッテリー寿命を延ばすのに役立ちます。
•スマートリフレッシュを使用した効率的なLCD処理により、電源が節約されます。
•ハードウェアアシストカメラとビデオ処理により、CPUの負荷が削減されます。
•費用対効果の高いNAND + SDRAMメモリサポート。
•マルチメディア、メモリ、およびI/Oのバランスの取れたSOC統合。
•ポータブルデバイスに最適な低消費電力。
•古いARM9コアを使用し、今日の基準ではパフォーマンスが制限されています。
•限られた最新のソフトウェアとエコシステムのサポート。
•マルチコアやGPUなどの高度な機能ではスケーラビリティがありません。
•廃止されたデバイス、新しいデザインの調達が難しい。
•長期的な製品開発のための将来の防止。

|
タイプ |
パラメーター |
|
パッケージタイプ |
LFBGA(控えめなファインピッチBGA) |
|
ボディサイズ(L×W) |
17 mm×17 mm |
|
ボールピッチ |
0.8 mm |
|
ボールカウント |
289 |
|
ボールの直径 |
0.35 mm - 0.45 mm |
|
全体的なパッケージの高さ |
1.6 mm(最大) |
|
座席の高さ |
0.20 mm - 0.34 mm |
|
インデックスマーク(A1コーナー) |
ピン1方向インジケーター |
|
ボールレイアウト |
センターボイド付き18×18グリッド |
|
取り付けタイプ |
表面マウント |
MC9328MX21CVMはもともと開発および製造されました フリースケール半導体、組み込みプロセッサとシステムオンチップソリューションに特化した企業。2015年、Freescaleは、安全な接続のグローバルリーダーであるNXP半導体と、オランダに本社を置く埋め込み処理技術によって買収されました。今日、 NXP MC9328MX21CVMを含むI.MX21ファミリーの公式メーカーおよび管理者であり、このデバイスのすべての技術文書、データシート、およびレガシーサポートを提供しています。パートは現在廃止されていますが、NXPは長期的な顧客の製品情報を維持し続け、デザイナーを新しいI.MXファミリに代替品として指示しています。
MC9328MX21CVMは、ARM9コア、ビデオとディスプレイのサポート、メモリの柔軟性、および多くの接続オプションを組み合わせて、信頼できるパフォーマンスを低電力使用で提供します。電源セットアップやピン設定からメモリ、周辺機器、マルチメディア、システムテストまで、明確な手順でプログラムできます。その強みは、電力効率、マルチメディアハンドリング、幅広いI/Oサポートですが、その制限は古いコアで最新のソフトウェアサポートです。現在は時代遅れですが、古いシステムを維持するのに役立ち、NXPは新しいI.MXプロセッサに移動するためのガイダンスを提供します。
お問い合わせを送ってください、すぐに返信します。
はい、その工業温度範囲(–40°C〜 +85°C)およびAEC-Q100の資格のおかげで、プロセッサは、頑丈な信頼性が必要な自動車インフォテインメント、ディスプレイユニット、および制御アプリケーションで使用できます。
プロセッサは、フル操作で約120 MA、スタンバイモードで1 MA未満を引きます。この効率的な電力管理により、ポータブルおよびバッテリー駆動のデバイスに適しています。
SDRAM、NAND Flashを使用したNAND Flash、PCMCIA/CompactFlash、MMC/SDカードなど、複数のメモリインターフェイスをサポートしています。この柔軟性により、多様なストレージオプションを統合できます。
はい、統合された拡張マルチメディアアクセラレータ(EMMA)は、QVGA解像度でMPEG-4ビデオ再生と30フレームを1秒間サポートしています。このハードウェアの加速により、CPU負荷が減少し、マルチメディアのパフォーマンスが向上します。
技術的には可能ですが、新しい設計でMC9328MX21CVMを使用することは、利用可能性が限られており、長期的な生態系のサポートがないため、理想的ではありません。多くの人は、将来を見据えたプロジェクトに現在のi.mxファミリを使用することをお勧めします。
08/26/2025で公開されています
08/26/2025で公開されています
04/18/8000で公開されています 147778
04/18/2000で公開されています 112038
04/18/1600で公開されています 111352
04/18/0400で公開されています 83795
01/1/1970で公開されています 79602
01/1/1970で公開されています 66978
01/1/1970で公開されています 63113
01/1/1970で公開されています 63045
01/1/1970で公開されています 54097
01/1/1970で公開されています 52198